Question: QUESTION: Make a ERD based on this Logical DFD. Search for 3rd Party 7.1 Search by Name or Matric No. Select one out of the



QUESTION: Make a ERD based on this Logical DFD.
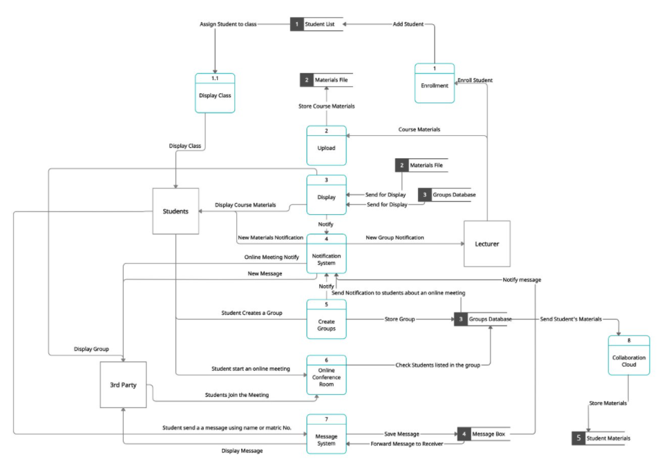
Search for 3rd Party 7.1 Search by Name or Matric No. Select one out of the Results 7.2 Open Chat Box Student -Send Data Send Data Send Data 7.3 75 Send a Text Send Media Send Files Store Data Store Data 7.6 Store Data Display Message 3rd Party -Forward Message Message Box Forwarding Messages Send Notification Notification System Notify Lecturer Notify Student Upload Course Materials Students Lecturer Start an Online Meeting Display Class 0 Enroll Student 1 Student List Display Materials Add Student Create Group Elearning System Store Materials 2 Materials File Send a Message Receive a Message Store Group 3 Groups Database Store Messages 4 Message Box Meeting Notification 3rd Party Store Student's Materials 5 Student Materials Notify Student Display Group Assign Student to class Student List Add Student 1 1.1 2 Materials File Enrollment Enrol Student Display Class Store Course Materials 2 Course Materials Display Class Upload Materials File 3 Display Send for Display Send for Display 3 Groups Database Display Course Materials Students Notify New Materials Notification New Group Notification Lecturer Online Meeting Notify Notification System New Message -Notify message Notify Send Notification to students about an online meeting 5 Student Creates a Group Store Group Groups Database - Send Student's Materials Create Groups Display Group 6 Check Students listed in the group Collaboration Cloud Student start an online meeting Online Conference Room 3rd Party Students join the Meeting Store Materials Student send a a message using name or matric No. a Message Box Message System Save Message Forward Message to Receiver 5 Student Materials Display Message Search for 3rd Party 7.1 Search by Name or Matric No. Select one out of the Results 7.2 Open Chat Box Student -Send Data Send Data Send Data 7.3 75 Send a Text Send Media Send Files Store Data Store Data 7.6 Store Data Display Message 3rd Party -Forward Message Message Box Forwarding Messages Send Notification Notification System Notify Lecturer Notify Student Upload Course Materials Students Lecturer Start an Online Meeting Display Class 0 Enroll Student 1 Student List Display Materials Add Student Create Group Elearning System Store Materials 2 Materials File Send a Message Receive a Message Store Group 3 Groups Database Store Messages 4 Message Box Meeting Notification 3rd Party Store Student's Materials 5 Student Materials Notify Student Display Group Assign Student to class Student List Add Student 1 1.1 2 Materials File Enrollment Enrol Student Display Class Store Course Materials 2 Course Materials Display Class Upload Materials File 3 Display Send for Display Send for Display 3 Groups Database Display Course Materials Students Notify New Materials Notification New Group Notification Lecturer Online Meeting Notify Notification System New Message -Notify message Notify Send Notification to students about an online meeting 5 Student Creates a Group Store Group Groups Database - Send Student's Materials Create Groups Display Group 6 Check Students listed in the group Collaboration Cloud Student start an online meeting Online Conference Room 3rd Party Students join the Meeting Store Materials Student send a a message using name or matric No. a Message Box Message System Save Message Forward Message to Receiver 5 Student Materials Display Message
Step by Step Solution
There are 3 Steps involved in it
Get step-by-step solutions from verified subject matter experts
