Question: QUESTION :-- this is logic DFD DIAGRAM change to structural chart design Create Account 4.0 Customer info 3.0 Customer Details Report request D3 Customer Customer

QUESTION :--
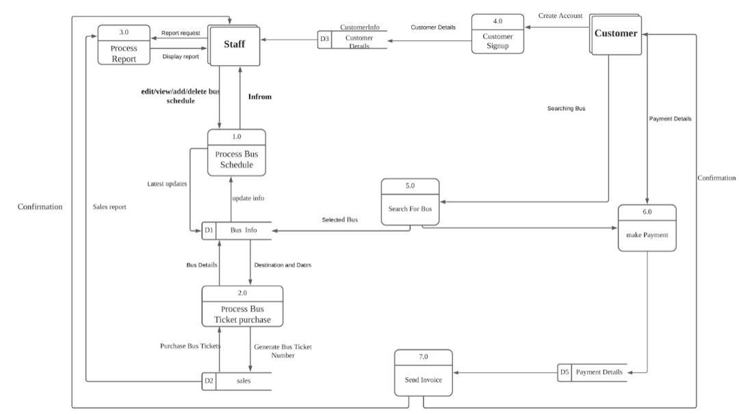
this is logic DFD DIAGRAM change to structural chart design
Create Account 4.0 Customer info 3.0 Customer Details Report request D3 Customer Customer Staff Customer Signup Details Process Report Display report edit/view/add/delete bus schedule Infrom Searching Bus Payment Details 1.0 Process Bus Schedule Confirmation Latest updates 5.0 update info Confirmation Sales report Search For Bus 6.0 Selected Bus DI Bus Info make Payment Bus Details Destination and Dates 2.0 Process Bus Ticket purchase Purchase Bus Tickets Generate Bus Ticket Number 7.0 DS Payment Details D2 sales Send Invoice
Step by Step Solution
There are 3 Steps involved in it
Get step-by-step solutions from verified subject matter experts
