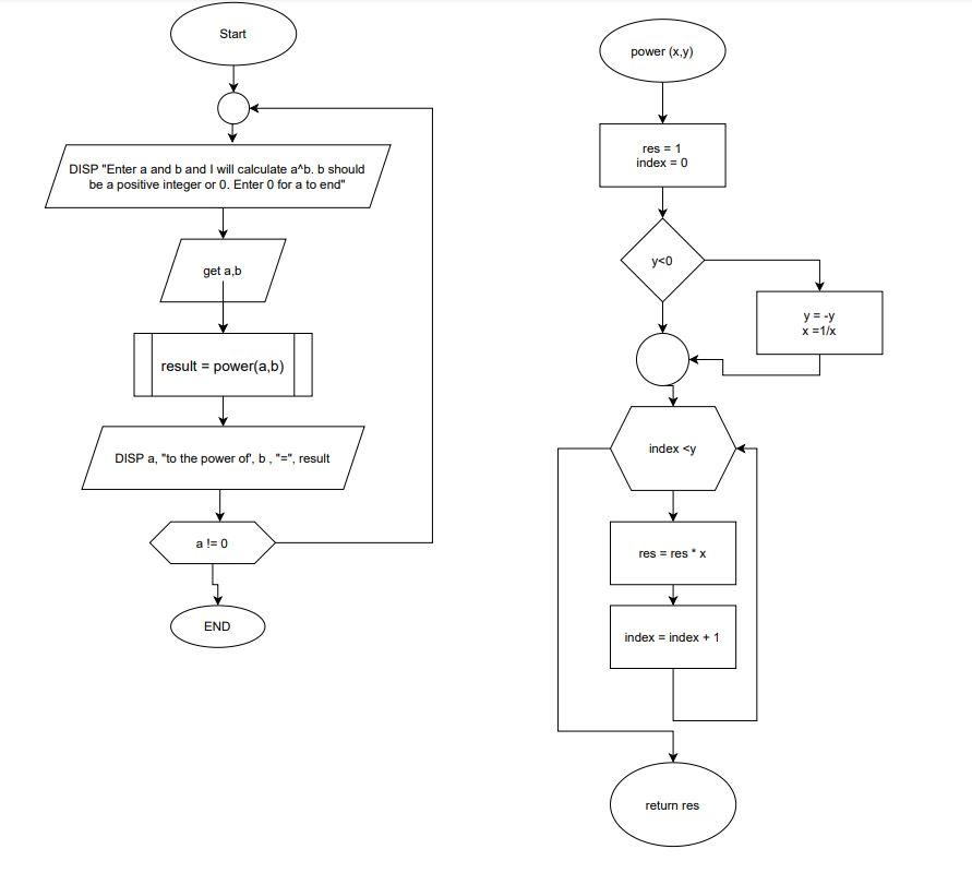
Question: Question: Transform the attached flowchart for power with negative exponent to pseudocode. Start power (x,y) res = 1 index=0 DISP Enter a and b and

Question: Transform the attached flowchart for power with negative exponent to pseudocode.
Start power (x,y) res = 1 index=0 DISP "Enter a and b and I will calculate a b. b should be a positive integer or 0. Enter o for a to end" yco get a,b y=-y x =1/x II result = power(a,b) index
Step by Step Solution
There are 3 Steps involved in it
Get step-by-step solutions from verified subject matter experts
