Question: Read the given case study and answer the following questions. Internship Management System (IMS) is a web based application to manage and monitor the whole
Read the given case study and answer the following questions. Internship Management System (IMS) is a web based application to manage and monitor the whole activities of students internship during their internship duration. List of potential users of this proposes system including Administrator from Jabatan Jaringan Industri & Masyarakat (JJIM) UMP, facultys internship coordinator, internship student, faculty supervisor and industry supervisor. All user is requiring to log on to the system in order to access all the features available. The internship student will access this application to report their daily activities along the internship durations. Before reporting their activities in the logbook module, they need to register their industrial supervisor to the system thus, industrial supervisor will able to check and evaluate their logbook to monitor students progress through online. Internship student is allowing add, update and view their logbook while industrial supervisors will evaluate their student progress. On the other hands, faculty supervisor and faculty coordinator only can view the progress on the logbook. At the end of the internship duration, industrial supervisor is requiring to do all the assessment to the student through the form that prepare by the Faculty Coordinator and students presentation through online too. This system should enable Faculty Coordinator to assign Faculty Supervisor before they are allowing monitor and making assessment to their assigned student through the system. Each Faculty Supervisor will be assigned maximum four (4) students in one semester. This proposes system should able to help Faculty Coordinator to do the tasks of assigning Faculty Supervisor and making a student presentation schedule in automated mode. Beside thats, students are able to contact with their Faculty Supervisor or Faculty Coordinator through private message as well as to check any announcement that made by the Faculty Coordinator from the propose system. Your team has been chosen by your company to develop this system because your team just completed another intership management system last month. The business process for IMS is the same with the previous system you develop. The duration to develop this system is within six months. The stakeholder of IMS available to be with you at the beginning of the project.
I want to interface about login and manage logbook


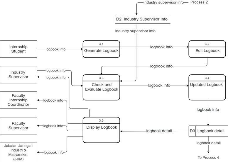
Industry Supervisor Jabatan Jaringan Industri Masyarakat JJIM) user into user info Internship Student user into 11 12 Verification User User Login Access System login details user details user info insho Coordinator user info login status user into 01 User into -industry supervisor info- Process 2 D2 Industry Supervisor Info industry supervisor info 3.1 3.2 Internship Student -logbook info Hogbook info Generate Logbook Edit Logbook -logbook info Industry Supervisor -logbook info -logbook info 3.4 3.3 Check and Evaluate Logbook -logbook info Updated Logbook Faculty Internship Coordinator -logbook info logbook info 3.5 Faculty Supervisor -logbook info Display Logbook -logbook detail- D3 Logbook detail logbook detail Jabatan Jaringan Industri & Masyarakat (JJIM) -logbook info To Process 4
Step by Step Solution
There are 3 Steps involved in it
Get step-by-step solutions from verified subject matter experts
