Question: Readinput choice TRINE choice result 20 Read input ber/ TRUE Inumber Readinput number FALSE TRUJE numbr240 result FALSE FALSE result Display result and resulta TRUE
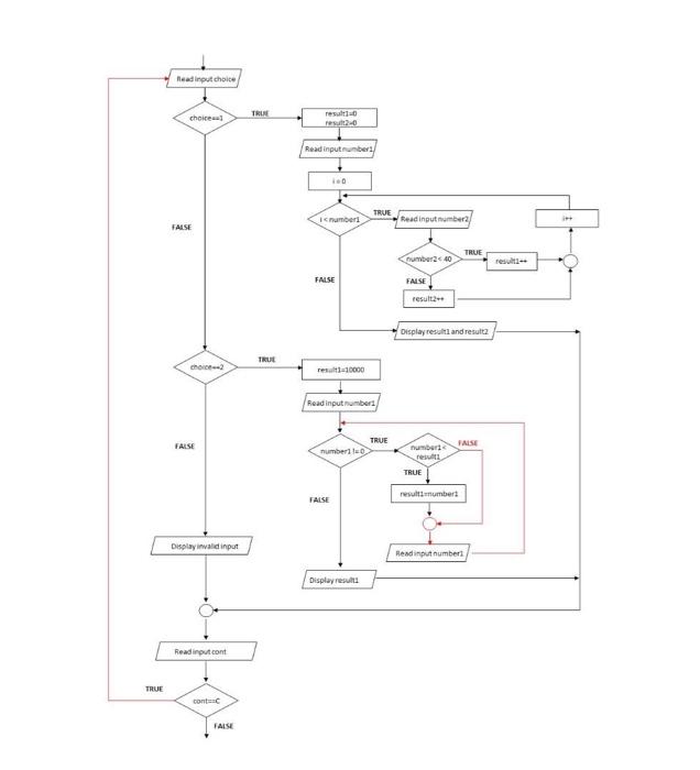
Readinput choice TRINE choice result 20 Read input ber/ TRUE Inumber Readinput number FALSE TRUJE numbr240 result FALSE FALSE result Display result and resulta TRUE cho result110000 Read input number TRUE FALSE FALSE number nub result TRUE resumber FALSE Display invalid input Headinput number Display resulta Reading con TRUE con FALSE The following Figure 1 shows partial flowchart (algorithm) of number processing with multiple possible output. Analyze the flowchart and trace the process and possible output of the program. Your analysis must include the followings: (a) Sample of possible inputs to the program so that all possible output can be produced at the end of the program (b) The flow of process and how the value of the variables in the program changes based on the input data (c) Trace and produce output based on input given in (a) (d) Conclude what are the process is done in each selection structure based on obtained result
Step by Step Solution
There are 3 Steps involved in it
Get step-by-step solutions from verified subject matter experts
