Question: Referring to the value stream map handout, please answer the following. The operations manager for CWI has been concerned about the amount of WIP slowing
Referring to the value stream map handout, please answer the following.
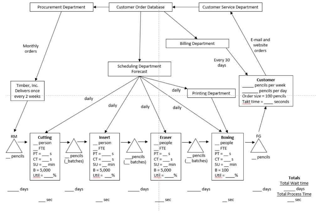
The operations manager for CWI has been concerned about the amount of WIP slowing down the throughput time of the pencil-making operation. She decides to calculate how much wait time each individual area of WIP adds to the process' throughput time. She counts the WIP between the insert and eraser departments and discovers there are 7 batches of pencils waiting to be processed.
Since CWI tracks their sales very closely, they know that weekly customer demand is 45,951.
Working 5 days per week, 8 hours per day. Order Size is 100.
Convert this WIP inventory into number of day's wait time (enter a number rounded to two decimal places).
Correct Answer is 3.81

Step by Step Solution
There are 3 Steps involved in it
Get step-by-step solutions from verified subject matter experts
