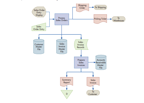
Question: Replicate the following flowchart in Powerpoint, please explain process Shipping Order To Shipping Sales Order Entry Display To Sales Orders Picking Ticke Order Entry Sales
Replicate the following flowchart in Powerpoint, please explain process
Shipping Order To Shipping Sales Order Entry Display To Sales Orders Picking Ticke Order Entry Sales nvoice Customer Sales Master File File Sales Master File Sales Invoice
Step by Step Solution
There are 3 Steps involved in it
Get step-by-step solutions from verified subject matter experts
