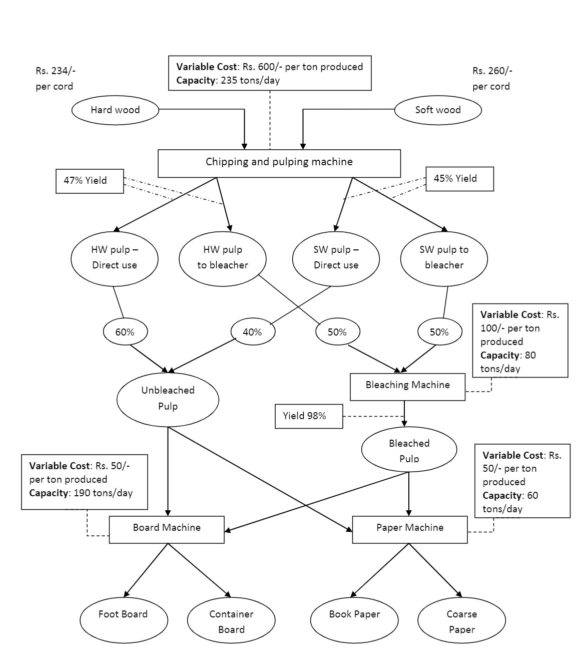
Question: Rs. 234th Variable Cost: Rs. 600/- per ton produced Rs. 260/- per cord Capacity: 235 tons/day per cord Chipping and pulping machine 47% Yield 3.-.

Rs. 234th Variable Cost: Rs. 600/- per ton produced Rs. 260/- per cord Capacity: 235 tons/day per cord Chipping and pulping machine 47% Yield 3.-.\" _4 HW pulp Direct use HW pulp to bleacher SW pulp Direct use SW pulp to bleacher Variable Cost: Rs. 100/- per ton produced Capacity: 80 tons/day:r Unbleached Pulp Yield 98% .......... Bleached Pulp Variable Cost: Rs. 50f per ten per ton produced produced Capacity: 190 tons/day Capacity: 50 I tons/day l Board Machine Paper Machine ' Foot Board Book Paper Coarse Paper Variable Cost: Rs. 50/- Container Board
Step by Step Solution
There are 3 Steps involved in it
1 Expert Approved Answer
Step: 1 Unlock
Question Has Been Solved by an Expert!
Get step-by-step solutions from verified subject matter experts
Step: 2 Unlock
Step: 3 Unlock
