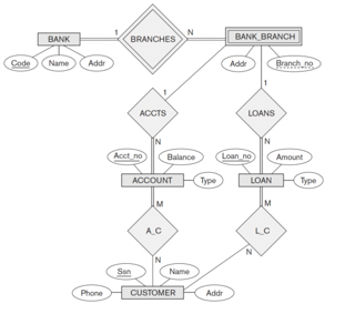
Question: Solve all questions and explain your work/thought process Consider the following ER diagram for part of a BANK database. Each bank can have multiple branches,
Solve all questions and explain your work/thought process
Consider the following ER diagram for part of a BANK database. Each bank can have multiple branches, and each branch can have multiple accounts and loans.
a. List the strong (nonweak) entity types in the ER diagram. b. Is there a weak entity type? If so, give its name, partial key, and identifying relationship.
c. What constraints do the partial key and the identifying relationship of the weak entity type specify in this /diagram? d. List the names of all relationship types, and specify the (min, max) constraint on each participation of an entity type in a relationship type. Justify your choices.

Step by Step Solution
There are 3 Steps involved in it
Get step-by-step solutions from verified subject matter experts
