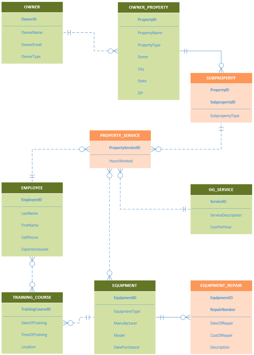
Question: Specify tables, primary keys, and foreign keys. Using Figure 5 - 2 8 as guide, specify column properties. Submit a screenshot of your model in
Specify tables, primary keys, and foreign keys. Using Figure as guide, specify column properties. Submit a screenshot of your model in a Word Document with the keys specified.
Step by Step Solution
There are 3 Steps involved in it
1 Expert Approved Answer
Step: 1 Unlock
Question Has Been Solved by an Expert!
Get step-by-step solutions from verified subject matter experts
Step: 2 Unlock
Step: 3 Unlock
