Question: System Outline Please Just the code using NetBeans Split the GUI also Thankyou Assume that you are from a small town with a library. The

System Outline

Please Just the code using NetBeans Split the GUI also Thankyou
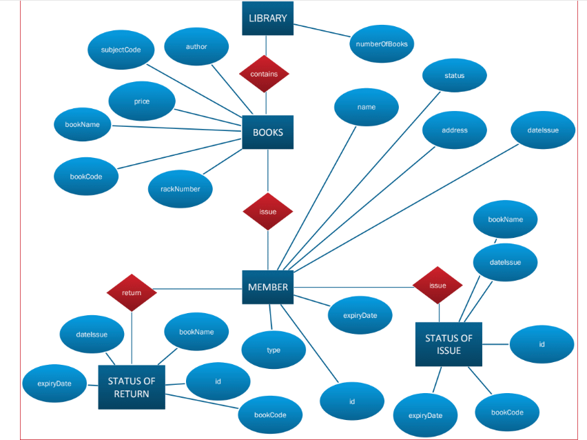
Assume that you are from a small town with a library. The library needs a new electronic rental system and asked you to design and implement it. The library should offer members the ability to print the list of available books, borrow and return books. Specific Instructions Create a Java Application (command line or GUI) that will allow you to provide a easy to use this new electronic rental system
Step by Step Solution
There are 3 Steps involved in it
Get step-by-step solutions from verified subject matter experts
