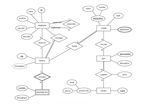
Question: Task 2 [ 8 0 points ] Consider the following ER diagram ( see below ) for a factory database. Write SQL statements to create
Task points Consider the following ER diagram see below for a factory database. Write SQL statements to create the corresponding relations and capture as many of the constraints as possible. If you cannot capture some constraints, explain why.
Step by Step Solution
There are 3 Steps involved in it
1 Expert Approved Answer
Step: 1 Unlock
Question Has Been Solved by an Expert!
Get step-by-step solutions from verified subject matter experts
Step: 2 Unlock
Step: 3 Unlock
