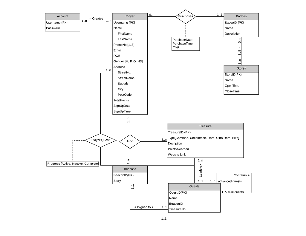
Question: TASK IS TO: Derive a Relational model through 4 BROKEN UP SECTIONS (DON'T ACTUALLY DRAW THE MODEL) From the conceptual schemea shown above. However do

TASK IS TO:
Derive a Relational model through 4 BROKEN UP SECTIONS (DON'T ACTUALLY DRAW THE MODEL) From the conceptual schemea shown above. However do not include the information about stores and badges but instead just include information about players, quests, beacons and treasures.
THE FOUR SECTIONS OF THE RELATIONAL MODEL ARE:
1. List all the relations derived from the entity types of the ERD, and their initial attributes.
FOR EXAMPLE:
RELATION (attribute, attribute, attribute)
2. For each relationship type in the sub-ERD justify whether it leads to a new relation, a new attribute in a relation derived from an entity type, or to a merger of two relations derived from two entity types.
FOR EXAMPLE:
RELATIONSHIP NAME was derived by adding RELATION with attribute and attribute as foreign keys to link with RELATION and RELATION because of MULTIPLICITY and/or PARENT/CHILD
RELATIONSHIP NAME was derived by merging RELATION and RELATION because of MULTIPLICITY and/or PARENT/CHILD
RELATIONSHIP NAME was derived by adding attribute to RELATION as a foreign key to link with RELATION because of MULTIPLICITY and/or PARENT/CHILD
3. List all the relations in the final relational model, and all their attributes
FOR EXAMPLE:
RELATION (attribute, attribute, attribute)
4. List all the constraints included in the conceptual schema in addition to the relevant primary keys and foreign keys.
FOR EXAMPLE:
Primary Keys:
- List the primary keys
Foreign Keys:
- Relation (Attribute) is dependent on Relation (attribute)
- Relation (attribute) is dependent on Relation (attribute)
Other constraints
- The X attribute of the Y relation can only be from 1000 to 9999
HELP WITH THESE FOUR QUESTIONS WOULD BE GREATLY APPRECIATED!
0..n Account Player Badges advanced quests Quests QuestID[PKy BeaconID Assigned to 1..1 Treasure ID
Step by Step Solution
There are 3 Steps involved in it
Get step-by-step solutions from verified subject matter experts
