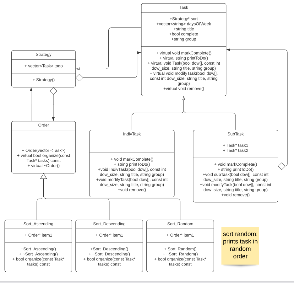
Question: Task +Strategy* sort +vector daysOfWeek +string title +bool complete +string group Strategy + virtual void markComplete() + virtual string printToDo() + virtual void Task(bool dow,

 Task +Strategy* sort +vector daysOfWeek +string title +bool complete +string groupStrategy + virtual void markComplete() + virtual string printToDo() + virtual void

Task +Strategy* sort +vector daysOfWeek +string title +bool complete +string group Strategy + virtual void markComplete() + virtual string printToDo() + virtual void Task(bool dow, const int + vector todo dow_size, string title, string group) + virtual void modifyTask(bool dow, + Strategy() const int dow_size, string title, string group) +virtual void removed Order Indiv Task Sub Task + Task* task1 + Order(vector ) + Task* task2 + virtual bool organize(const Task* tasks) const + void markComplete() + virtual ~Order() + string printToDo() + void markComplete() +void IndivTask(bool dow, const int + string printToDo() dow_size, string title, string group) +void subTask(bool dow, const int +void modifyTask(bool dow, const int dow_size, string title, string group) dow_size, string title, string group) +void modifyTask(bool dow]], const int +void remove() dow_size, string title, string group) +void remove() Sort Ascending Sort Descending Sort Random + Order* item1 + Order* item1 + Order* item1 sort random: prints task in +Sort Ascending( +Sort Descending( + Sort Random() random + -Sort Ascending( + -Sort Descending() -Sort_Random() + bool organize(const Task* order + bool organize(const Task* + bool organize(const Task* tasks) const tasks) const tasks) const#ifndef _Sort_Descending #define _Sort_Descending #include using namespace std; class Sort_Descending{ private : public: Order* iteml; virtual ~Sort_Descending( ) {} Sort_Descending ( ) {} virtual bool organize (const Task* tasks ) const; #endif //_Sort_Descending_HPP

Step by Step Solution

There are 3 Steps involved in it

1 Expert Approved Answer
Step: 1 Unlock blur-text-image
Question Has Been Solved by an Expert!

Get step-by-step solutions from verified subject matter experts

Step: 2 Unlock
Step: 3 Unlock

Students Have Also Explored These Related Programming Questions!