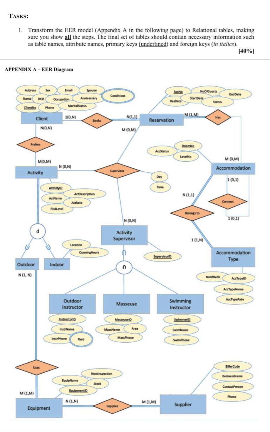
Question: TASKS: Transform the EER model ( Appendix A in the following page ) to Relational tables, making sure you show all the steps. The final
TASKS:
Transform the EER model Appendix A in the following page to Relational tables, making sure you show all the steps. The final set of tables should contain necessary information such as table names, attribute names, primary keys underlined and foreign keys in italics
Write all the steps of creating tables
Step by Step Solution
There are 3 Steps involved in it
1 Expert Approved Answer
Step: 1 Unlock
Question Has Been Solved by an Expert!
Get step-by-step solutions from verified subject matter experts
Step: 2 Unlock
Step: 3 Unlock
