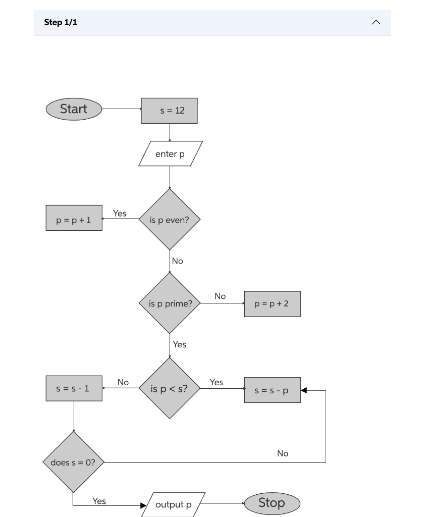
Question: Testing 1 2 3 4 5 6 Here is an image: Step 1/1 p=p+1 Step 1/1 p=p+1
Testing 1 2 3 4 5 6
Here is an image:

Step 1/1 p=p+1 Step 1/1 p=p+1
Step by Step Solution
There are 3 Steps involved in it
1 Expert Approved Answer
Step: 1 Unlock
Question Has Been Solved by an Expert!
Get step-by-step solutions from verified subject matter experts
Step: 2 Unlock
Step: 3 Unlock
