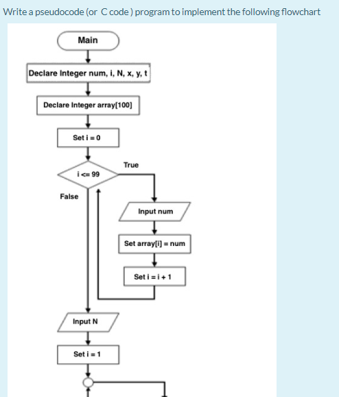
Question: the flowchart is split into 2 pictures and please let it be a C code Write a pseudocode (or C code) program to implement the


the flowchart is split into 2 pictures and please let it be a C code
Write a pseudocode (or C code) program to implement the following flowchart Main Declare Integer num, i, N, x, y,t Declare Integer array[100] Set i = 0 True i = 99 False Input num Set array[i] = num Set i=i+1 Input N Set i = 1 Input x Input y False True Set t = array[x] Set array[x] = array[y] Set array[y] =t Set i=i+1 True IN False End
Step by Step Solution
There are 3 Steps involved in it
Get step-by-step solutions from verified subject matter experts
