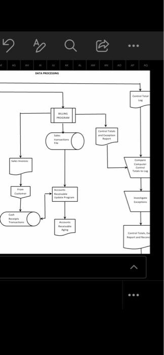
Question: there are three errors on the chart. please tell me what they are. thanks the chart is an sales ar flowchart. the professor stated that




same: Requista- fx Enter text or formula here ASSIGNMENT FLOWCHART 1+ Enter text or formula here Sales-AR flowchart proofread 221 - AD Q same: Requista- fx Enter text or formula here ASSIGNMENT FLOWCHART 1+ Enter text or formula here Sales-AR flowchart proofread 221 - AD
Step by Step Solution
There are 3 Steps involved in it
Get step-by-step solutions from verified subject matter experts
