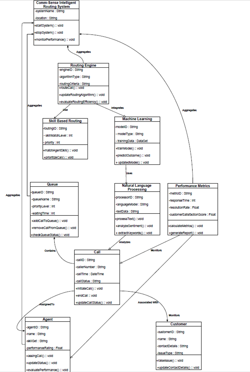
Question: This assignment is based on a new project named Comm - Sense Intelligent Call routing system. From a static call routing system I want to
This assignment is based on a new project named CommSense Intelligent Call routing system. From a static call routing system I want to develop a new system that uses machine learning, natural language processing with a dynamic call routing experience to enhance customer service, sales, and operations in the call center. The assignment wants me to create a Class UML Diagram with proper UML format. I need to create a old system of the call center UML Class Diagram and also a New system Class diagram with the proposed new features for the new system. Attached the class diagram I tried to create for the new system. Also the following are issues that the instructor found. First, the relationship syntax is not correct for UML if this is a class diagram. We cannot see how the classes relate as a result. Thus, I would work on this.
Second, attribute types need to be correct. Add attributes where transactions and other historical actions are needed for subsequent methods in the application.
Third, often, we need attributes like keys for an array. They are missing. Please add attributes as a result for the full features needed in the new app. Please assist with the solution to have diagram fixed and meet requirements.
Step by Step Solution
There are 3 Steps involved in it
1 Expert Approved Answer
Step: 1 Unlock
Question Has Been Solved by an Expert!
Get step-by-step solutions from verified subject matter experts
Step: 2 Unlock
Step: 3 Unlock
