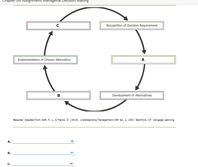
Question: This is for my management class A's answer choices are as follows: Selection of Desired Alternate, Evaluation & feedback, Diagnosis & Anaylisis of causes B's
This is for my management class
A's answer choices are as follows: Selection of Desired Alternate, Evaluation & feedback, Diagnosis & Anaylisis of causes
B's answer choices are as follows: Diagnosis & anaylisis of causes, Selection of Desired Alternate, Evaluation & feedback
C's answer choices are as follows: Evaluation & feedback, Diagnosis & anaylisis of causes, Selection of Desired Alternate

Step by Step Solution
There are 3 Steps involved in it
Get step-by-step solutions from verified subject matter experts
