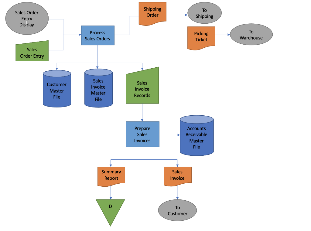
Question: This is the chart I made (replica) from a textbook. Just need. help doing the instructions. Sales Order Entry Display Sales Order Entry For action

This is the chart I made (replica) from a textbook. Just need. help doing the instructions.

Sales Order Entry Display Sales Order Entry For action symbols, where circles in DFD or rectangles (trapezoid) in flowcharts, use active tense and be specific, e.g. prepare check, update database. Study the book's examples and see how specific the action terms are. Don't say "computer processing" since the readers won't know what actions are performed. The only time we don't use active tense in the circles of a DFD is in a context diagram because it is the highest level of a DFD that only says, "Payroll process" "accounts receivable process". DFD flow lines need to say what data is being sent, instead of saying "sent to customer" we need to say "aging reports" "check" etc. No need to say "send to" because the arrow stands for it. All DFD flow lines need to have labels identifying what data is sent. But if the data comes out of a data store such as A/R, then there is no need to say AR data or data. DFD: no need to say "data store" when entering text into a data store. Just use "A/R" "cash receipt" etc. Flowchart: Multiple copies of the same document, learn how to insert copy numbers into the upper right-hand corner
Step by Step Solution
There are 3 Steps involved in it
Get step-by-step solutions from verified subject matter experts
