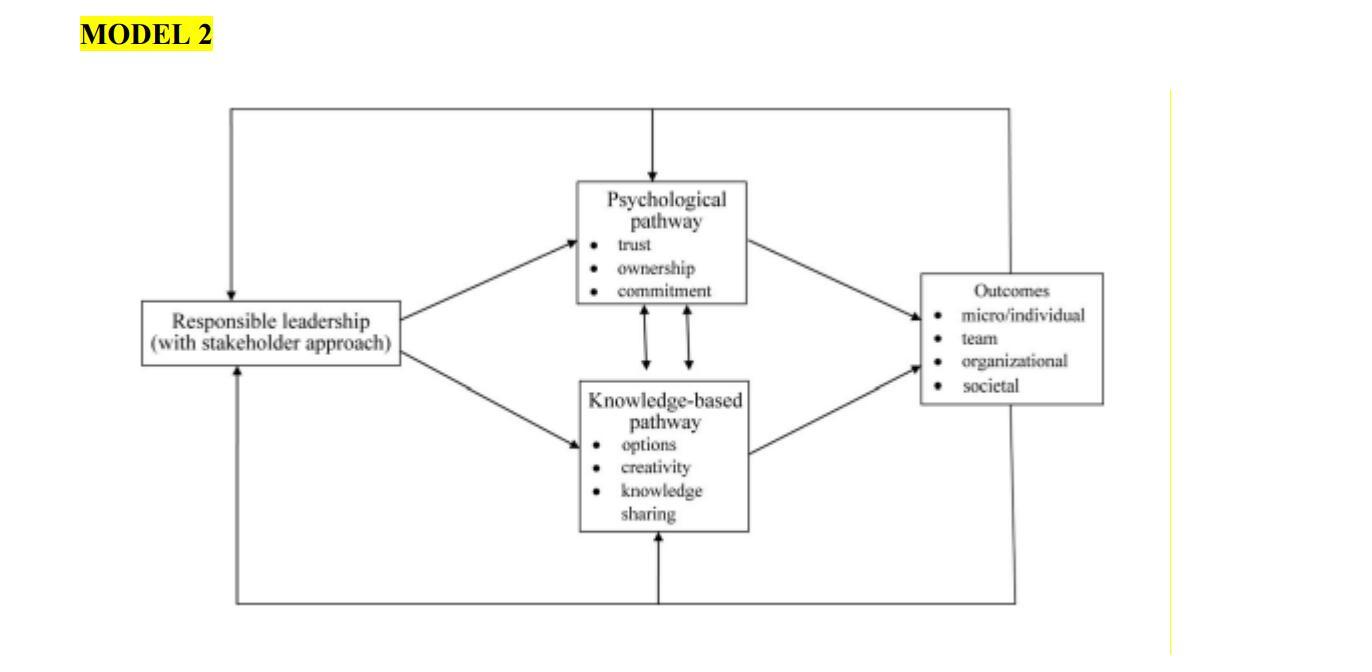
Question: This model was anonymised. Identify the journal article that the model comes from and explain this model. eg. What are the factors in the model
This model was anonymised. Identify the journal article that the model comes from and explain this model. eg. What are the factors in the model that you are looking at? What are the outcomes that are being investigated? What is the relationship between the factors in the model?(Identify first)
Step by Step Solution
There are 3 Steps involved in it
Get step-by-step solutions from verified subject matter experts
