Question: Through the classes, you've learned different theories about how essential are Business Strategies. One of these concepts was Process Strategies, whose aims are to build
Through the classes, you've learned different theories about how essential are Business Strategies. One of these concepts was Process Strategies, whose aims are to build a unique process that meets customer requirements and product specifications.
Changing Processes can be complex; however, Process Analysis and redesign are resourceful tools to overcome internal resistance or identify processes strategy gaps.
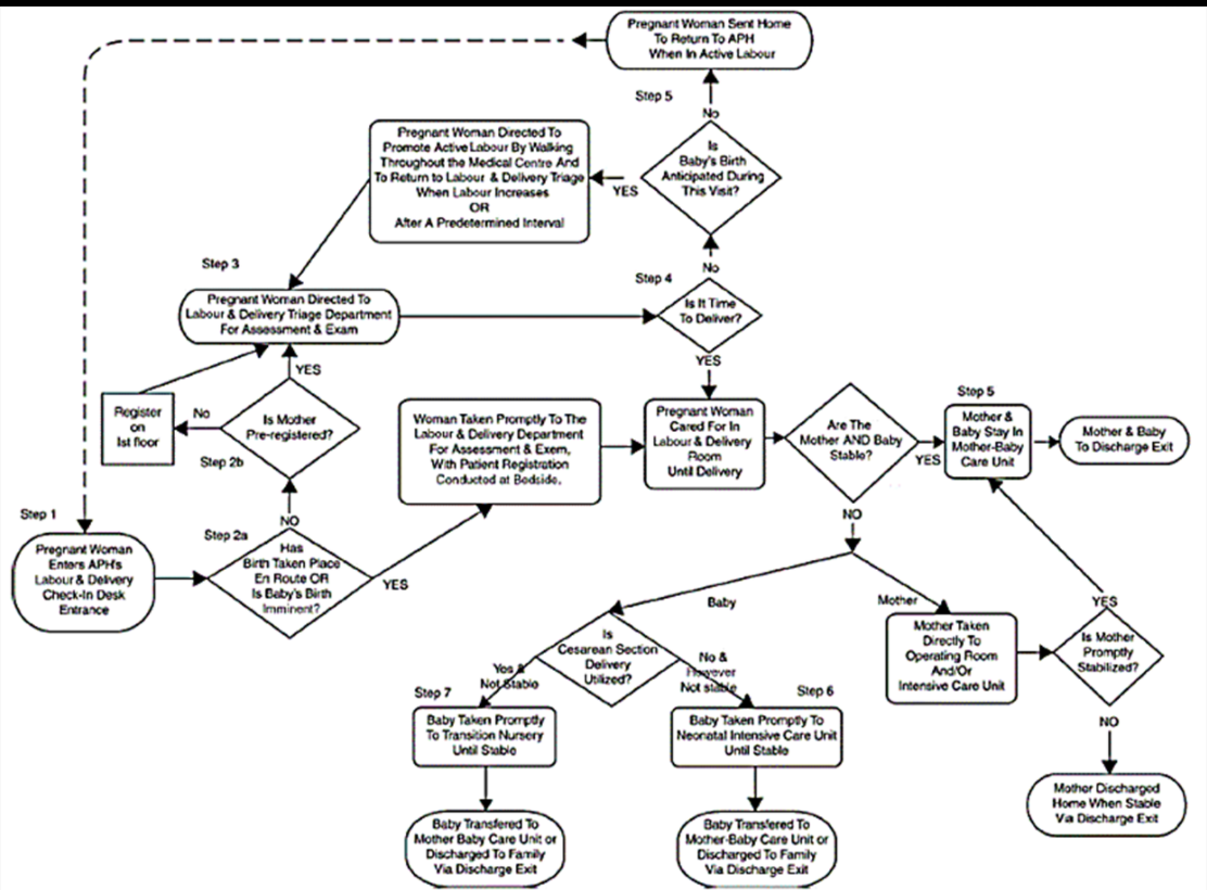
Considering the following chart, please, carefully analyze it and detailed answer the questions, providing support for the arguments used.
1) Was the process designed to achieve a competitive advantage? Why?
2) Did the process eliminate steps that do not add value? Why?
3) Did the process maximize customer value? Why?
The chart below is a version of a traditional flow chart for the flow of maternity patients.
Pregnant Woman Sert Home To Return To APH When In Active Labour Step 5 No Pregnant Woman Drected To Promote Active Labour By Walking Throughout the Medical Contre And To Return to Labour & Delivery Trago When Labour Increases OR After A Predetermined Interval Baby's Birth Anticipated During This Vst? YES Step 3 Pregnant Woman Drected To Labour & Delivery Triage Department For Assessment & Exam No Step 4 Is It Time To Deliver? YES YES Register on Ist noor No Is Mother Pre-registered? Step 2b Woman Taken Promptly To The Labour & Delivery Department For Assessment & Exem, With Patient Registration Condxtod at Bodiside Pregnant Wornan Cared for in Labour & Delivery Poom Untl Delivery Are The Mother ANO Baby Stablo? Stop 5 Mother & Baby Stay In Mother-Baby Care Un Mother & Baby To Discharge Ext YES Step 1 NO Pregnant Woman Entors APHS Labour & Delivery Check-in Desk Entrance NO Step 2 Has Birth Taken Paco En Route OA Is Baby's Birth Imminent? YES Baby Mother YES Mother Taken Directly To Operating Room Is Mother Promptly Stabilized? Andor Intensive Care Unit Is Cesarean Section Yos Delivery Utized? Step 7 Nor Stabio Baby Taken Prompty To Transition Nursery Until Sablo No & yover Nok se Step 6 Baby Taken Prompty To Neonatal Intensive Care Unit Until Stable NO Mother Discharged Home When Stable Va Discharge Ext Baby Transfered To Mother Baby Care Unit of Discharged To Family Via Discharge Ext Baby Transfered To Mother Baby Care Unit or Discharged To Family Via Discharge ExK