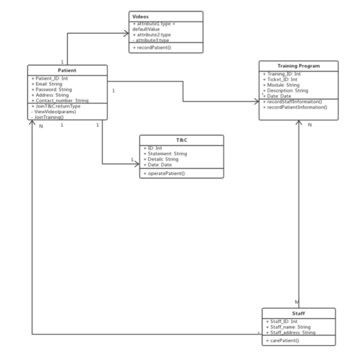
Question: To create a Sequece diagram which based on a edited Use Case Diagram (or maybe the Class diagram), and i also post the old version
To create a Sequece diagram which based on a edited Use Case Diagram (or maybe the Class diagram), and i also post the old version of sequence diagram with lecturer feedback.



TASK Program Website View Video Acknowledge and accept terms and conditions Download Training Programs Generic User Upload Training Program Update TrainingLJextends>> Program Physiotherapist and other staff Patient
Step by Step Solution
There are 3 Steps involved in it
Get step-by-step solutions from verified subject matter experts
