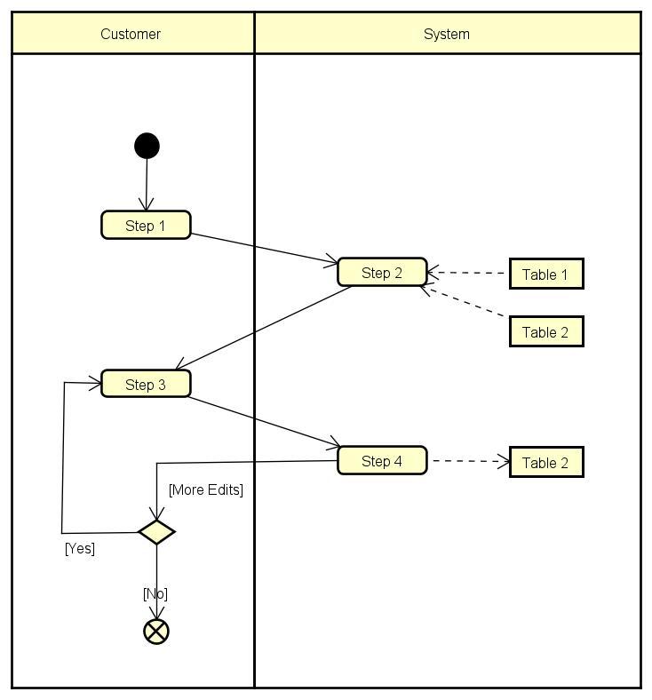
Question: True or False: After step 4 the System decides if there are more edits to be entered by the Customer. Customer System Step 1 Step
True or False: After step 4 the System decides if there are more edits to be entered by the Customer.
Step by Step Solution
There are 3 Steps involved in it
1 Expert Approved Answer
Step: 1 Unlock
Question Has Been Solved by an Expert!
Get step-by-step solutions from verified subject matter experts
Step: 2 Unlock
Step: 3 Unlock
