Question: Type or paste question here A purchase requisition is sent from the inventory system to Hadi Hilal, a clerk in the purchasing department. Hadi prepares






Type or paste question here
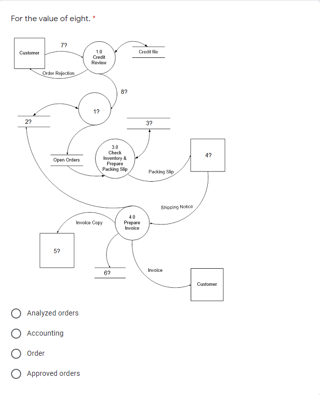
A purchase requisition is sent from the inventory system to Hadi Hilal, a clerk in the purchasing department. Hadi prepares a purchase order from information in the vendor and inventory files and mails it to the vendor. The vendor returns a vendor response to Hadi indicating receipt of the purchase order. Hadi then sends a purchase order notification to Youssef Hilal, a clerk in the accounts payable department. When the receiving department accepts the vendor goods, the inventory system notifies Youssef by sending him a receiving report. Youssef also receives invoices from the various vendors. He matches the invoices with the purchase order notification and the receiving report and updates the accounts payable master file. Youssef then sends a payment authorization to the accounting department. There, Dounia Hage prepares and mails a check to the vendor. When the check is issued, the system automatically updates the accounts payable master file and the general ledger. Identify the data sources and destinations, data flows, and transformation process marked by questions marks as required. For the value of one. * Inventory Fle 87 27 62 Purchase Requistion 7? 12 3? PO Notification Vendor Invoice Receiving Report 20 Update Accounts Payable pament Authorization Accounts Payable Master File Check 5? Pay Vendor Vendor General Ledger Vendor Acknowledgement For the value of four. * Inventory File 87 2? 6? Purchase Requisition 7? 1? 3? PO Notification Vendor Invoice Receiving Report 2.0 Update Accounts Payable Payment Authorization Accounts Payable Master File Check 42 5? Vendor Inventory System Pay Vendor Vendor File A community college within the local area requires that every student complete a registration request form and mail or deliver it to the registrar's office. An administrative personnel enters the request into the system. First, the system checks the accounts receivable subsystem to ensure that no fees are owed from the previous quarter. Next, for each course, the system checks the student transcript to ensure that he/she has completed the course prerequisites. Then the system checks class position availability and adds the student's social security number to the class list. The report back to the student shows the result of registration processing: If the student owes fees, a bill is sent and the registration is rejected. If prerequisites for a course are not fulfilled, the student is notified and that course is not registered. If the class is full, the student request is commented with 'course closed". If a student is accepted into a class, then the day, time, and room are printed next to the course number. Student fees and total tuition are computed and printed on the form. Student fee information is interfaced to the accounts receivable subsystem. Course enrollment reports are prepared for the instructors. Identify the data sources and destinations, data flows, and transformation process marked by questions marks as required. For the value of two. * accounts receivable 1 12 Check Toes due pa registration Details Testi 12 pregles 52 82 accepted registration 62 32 Register 7? Student acceptance notice Course file Registration details Check class availability For the value of five. * accounts receivable fle 12 1.1 Check fees due paid registration details 47 fees notice 1.2 Check prerequisites 52 class list file prerequisite notice/ 8? 2? accepted registration detais 62 3? 1.4 Register student 7? Closed course notice Student acceptance notice Registration details O Valid registration details When an order comes into 4UW Develop the order processing clerk check the customer's credit file to confirm credit approval and ensure that the amount falls within the credit limit. If either of these conditions is not met the order is sent to the credit department. If an order meets both conditions, the order processing clerk entero It Into the system on a standard order form. The Information on the form is used to update the company's customer file in which the name, address, and other information are stored), and the form is then placed in the company's open order file. When the credit department receives a rejected order, the credit clerk first determines why the order has been rejected. If the credit limit has been exceeded, the customer is notified that his or her credit limit has been exceeded and that the merchandice will be shipped as soon as 4UWeDevelop receives payment. If the customer has not been approved for credit, a credit application is cent to the customer along with a notification that the order will be chipped as coon accredit approval lo granted. Before preparing a packing clip, the system checks the Inventory records to determine if the company has the products ordered on hand. If the items are in stock, a paciding clip lo prepared and cent to the warehouse. One notification of chipped goods has been received from the warehouse, noustomer involce is prepared. A copy is filled by the order processing department, anoth Is sent tot customer Is sent to the accounting department oo that accounts receivables can be updated. A note la placed in the customer file indicating that the involo has been cont. From the information presented determine the value as specified for the following credit review process for order processing in 4UW Develop. For the value of four. 82 19 27 23 Ouders 42 57 es Accounting Packing Warehouse Order For the value of eight. 7? Customer Credit file 1.0 Credit Review Order Rejection 8? 1? 2? 3? 4? Open Orders 3.0 Check Inventory & Prepare Packing Slip Packing Slip Shipping Notice Invoice Copy 4.0 Prepare Invoice 5? 6? Invoice Customer O Analyzed orders Accounting Order O Approved orders Which of the following rules in Cheque Cashing Policy is an illogical conditions/courses of action?* We have a strict policy about cashing chegou. Bal chegou are a problem to us and coutus a lot of money, so we careful about these matters For us to cash a cheque the taller first so if the person has a valid account wamber with us. If they do, we will call the cheque with just the agnatrs The cely the kind of chaque w carb e bank chaque and only the person has pleto D. Thay do not need an account number that transaction The three conditions for depositing a cheq Customer has a valid ecout number Chaque as a bank cheque Customer has a photo ID The outcome of each condition is with you or No The actions taken by the tem Cheewithgate Cach Do not cash cheque Conditions Cours of Rules Conditions N Castelo de . N Castante N N Action status Casa che Cask chego with signature Donech Conditions Cours of Action 1 Rules Conditions 1 Y Y Customer has a valid sunt - Back Checus N N Action Cache Cask chages with sugate De net cash dhe Conditions Courses of Action Rules Conditions Custom has a valid account Y Cullerasbote ID Action Cachague with me Do not cash cheue TV Rules Conditions Courses of Action Conditions 6 Custom has a valid 3 Actions Custom bas a photo ID Case cheame Chege with store Dantash sh X OI OI OIV A purchase requisition is sent from the inventory system to Hadi Hilal, a clerk in the purchasing department. Hadi prepares a purchase order from information in the vendor and inventory files and mails it to the vendor. The vendor returns a vendor response to Hadi indicating receipt of the purchase order. Hadi then sends a purchase order notification to Youssef Hilal, a clerk in the accounts payable department. When the receiving department accepts the vendor goods, the inventory system notifies Youssef by sending him a receiving report. Youssef also receives invoices from the various vendors. He matches the invoices with the purchase order notification and the receiving report and updates the accounts payable master file. Youssef then sends a payment authorization to the accounting department. There, Dounia Hage prepares and mails a check to the vendor. When the check is issued, the system automatically updates the accounts payable master file and the general ledger. Identify the data sources and destinations, data flows, and transformation process marked by questions marks as required. For the value of one. * Inventory Fle 87 27 62 Purchase Requistion 7? 12 3? PO Notification Vendor Invoice Receiving Report 20 Update Accounts Payable pament Authorization Accounts Payable Master File Check 5? Pay Vendor Vendor General Ledger Vendor Acknowledgement For the value of four. * Inventory File 87 2? 6? Purchase Requisition 7? 1? 3? PO Notification Vendor Invoice Receiving Report 2.0 Update Accounts Payable Payment Authorization Accounts Payable Master File Check 42 5? Vendor Inventory System Pay Vendor Vendor File A community college within the local area requires that every student complete a registration request form and mail or deliver it to the registrar's office. An administrative personnel enters the request into the system. First, the system checks the accounts receivable subsystem to ensure that no fees are owed from the previous quarter. Next, for each course, the system checks the student transcript to ensure that he/she has completed the course prerequisites. Then the system checks class position availability and adds the student's social security number to the class list. The report back to the student shows the result of registration processing: If the student owes fees, a bill is sent and the registration is rejected. If prerequisites for a course are not fulfilled, the student is notified and that course is not registered. If the class is full, the student request is commented with 'course closed". If a student is accepted into a class, then the day, time, and room are printed next to the course number. Student fees and total tuition are computed and printed on the form. Student fee information is interfaced to the accounts receivable subsystem. Course enrollment reports are prepared for the instructors. Identify the data sources and destinations, data flows, and transformation process marked by questions marks as required. For the value of two. * accounts receivable 1 12 Check Toes due pa registration Details Testi 12 pregles 52 82 accepted registration 62 32 Register 7? Student acceptance notice Course file Registration details Check class availability For the value of five. * accounts receivable fle 12 1.1 Check fees due paid registration details 47 fees notice 1.2 Check prerequisites 52 class list file prerequisite notice/ 8? 2? accepted registration detais 62 3? 1.4 Register student 7? Closed course notice Student acceptance notice Registration details O Valid registration details When an order comes into 4UW Develop the order processing clerk check the customer's credit file to confirm credit approval and ensure that the amount falls within the credit limit. If either of these conditions is not met the order is sent to the credit department. If an order meets both conditions, the order processing clerk entero It Into the system on a standard order form. The Information on the form is used to update the company's customer file in which the name, address, and other information are stored), and the form is then placed in the company's open order file. When the credit department receives a rejected order, the credit clerk first determines why the order has been rejected. If the credit limit has been exceeded, the customer is notified that his or her credit limit has been exceeded and that the merchandice will be shipped as soon as 4UWeDevelop receives payment. If the customer has not been approved for credit, a credit application is cent to the customer along with a notification that the order will be chipped as coon accredit approval lo granted. Before preparing a packing clip, the system checks the Inventory records to determine if the company has the products ordered on hand. If the items are in stock, a paciding clip lo prepared and cent to the warehouse. One notification of chipped goods has been received from the warehouse, noustomer involce is prepared. A copy is filled by the order processing department, anoth Is sent tot customer Is sent to the accounting department oo that accounts receivables can be updated. A note la placed in the customer file indicating that the involo has been cont. From the information presented determine the value as specified for the following credit review process for order processing in 4UW Develop. For the value of four. 82 19 27 23 Ouders 42 57 es Accounting Packing Warehouse Order For the value of eight. 7? Customer Credit file 1.0 Credit Review Order Rejection 8? 1? 2? 3? 4? Open Orders 3.0 Check Inventory & Prepare Packing Slip Packing Slip Shipping Notice Invoice Copy 4.0 Prepare Invoice 5? 6? Invoice Customer O Analyzed orders Accounting Order O Approved orders Which of the following rules in Cheque Cashing Policy is an illogical conditions/courses of action?* We have a strict policy about cashing chegou. Bal chegou are a problem to us and coutus a lot of money, so we careful about these matters For us to cash a cheque the taller first so if the person has a valid account wamber with us. If they do, we will call the cheque with just the agnatrs The cely the kind of chaque w carb e bank chaque and only the person has pleto D. Thay do not need an account number that transaction The three conditions for depositing a cheq Customer has a valid ecout number Chaque as a bank cheque Customer has a photo ID The outcome of each condition is with you or No The actions taken by the tem Cheewithgate Cach Do not cash cheque Conditions Cours of Rules Conditions N Castelo de . N Castante N N Action status Casa che Cask chego with signature Donech Conditions Cours of Action 1 Rules Conditions 1 Y Y Customer has a valid sunt - Back Checus N N Action Cache Cask chages with sugate De net cash dhe Conditions Courses of Action Rules Conditions Custom has a valid account Y Cullerasbote ID Action Cachague with me Do not cash cheue TV Rules Conditions Courses of Action Conditions 6 Custom has a valid 3 Actions Custom bas a photo ID Case cheame Chege with store Dantash sh X OI OI OIV