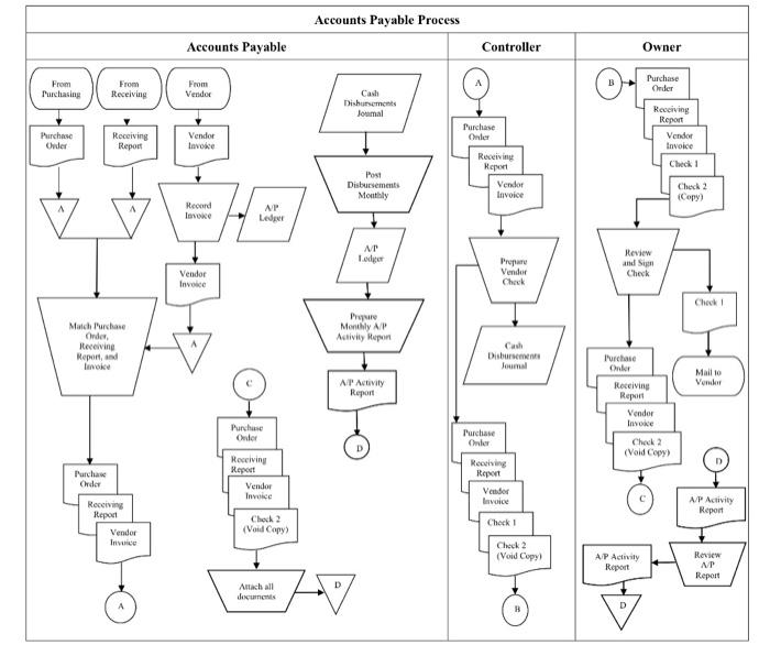
Question: Use the provided document flowchart to create a narrative for the system. Submit your typed narrative via this submission folder. Accounts Payable Process Accounts Payable

Use the provided document flowchart to create a narrative for the system. Submit your typed narrative via this submission folder. Accounts Payable Process Accounts Payable Controller Owner B From Purchasing From Receiving From Vendor Purchase Onder Cash Disbursements Jommal Purchase Ovder Purchase Onler Receiving Report Vendor Invoke Receiving Report Vendor Invoice Check 1 Post Disbursements Monthly Receiving Report Vendor Invoice Check 2 ( Copy) Record levoke AP Ledger AP Leder Review Pro Vendor Check Vendor Invoice Check Maichure Onder Receiving Report, and Pry Monthly A/P Activity Repon Ca Disburse Jumal l'urchase Onlar Mail to Vendur AP Activity Report Receiving Report Vendor Invoke Purchase Onder Purchase Onlar Check 2 (Void Copy Purchase Order Receiving Report Vendor Invoice Receiving Ret Vader A/P Activity Report Receiving Report Vendor Check 2 (Void Copy) Check! Check 2 (Void Copy A/P Activity Report Review NP Report Attach all documents B D Use the provided document flowchart to create a narrative for the system. Submit your typed narrative via this submission folder. Accounts Payable Process Accounts Payable Controller Owner B From Purchasing From Receiving From Vendor Purchase Onder Cash Disbursements Jommal Purchase Ovder Purchase Onler Receiving Report Vendor Invoke Receiving Report Vendor Invoice Check 1 Post Disbursements Monthly Receiving Report Vendor Invoice Check 2 ( Copy) Record levoke AP Ledger AP Leder Review Pro Vendor Check Vendor Invoice Check Maichure Onder Receiving Report, and Pry Monthly A/P Activity Repon Ca Disburse Jumal l'urchase Onlar Mail to Vendur AP Activity Report Receiving Report Vendor Invoke Purchase Onder Purchase Onlar Check 2 (Void Copy Purchase Order Receiving Report Vendor Invoice Receiving Ret Vader A/P Activity Report Receiving Report Vendor Check 2 (Void Copy) Check! Check 2 (Void Copy A/P Activity Report Review NP Report Attach all documents B D
Step by Step Solution
There are 3 Steps involved in it
Get step-by-step solutions from verified subject matter experts
