Question: Using either Microsoft Visio or Dia, generate a first-cut sequence diagram for the On the Spot Courier Services Receive Payments use case. First-cut


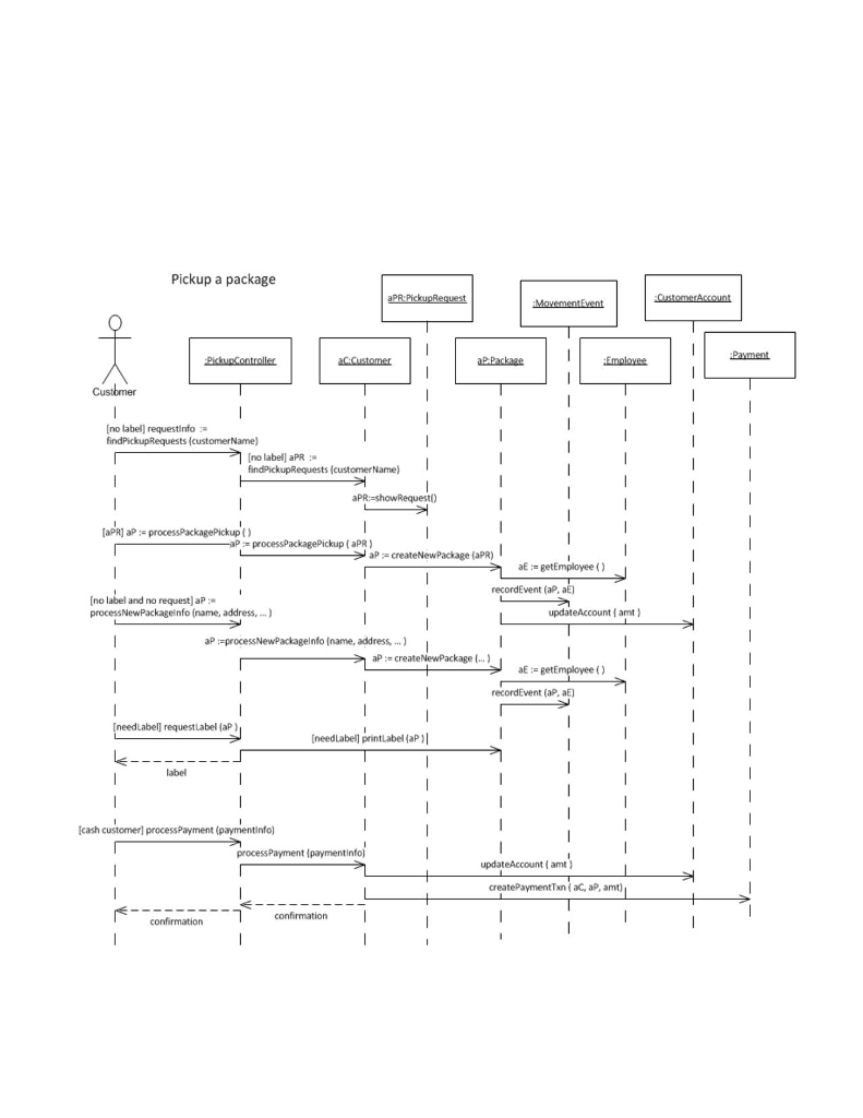
Using either Microsoft Visio or Dia, generate a first-cut sequence diagram for the On the Spot Courier Services "Receive Payments" use case. First-cut sequence diagrams have already been developed for the "Request a Package Pickup" and "Pickup a Package" use cases.
ON THE SPOT COURIER SERVICES FIRST-CUT SEQUENCE DIAGRAMS Request package pickup RequestController aP:PickupRequest Custbmer verifyCustomer (name, pwd) aC:-verifyCustomer (name, pwd) processTypeOfService (type) recordTypeOfService (type) aPcreatePickupRequest (type) processTOlnformation (name, address, ..) storeTOInfo (...) storeTOlnfo (...) processSizeWeight (size, weight,..) storeSizeWeight (...) finalizeRequest (...) package information package information Pickup a package Pament Custbmer no label] requestinfo findPickupRequests (customerName) no label] aPR up () aE getEmployee () recordEvent (aP, a E) no label and no request) aP updateAccount amt) aP -processNewPackageinfo Iname, ares.) aP :# createNew Package {..) 2E := getEmployee ( ) recordEvent (aP.a needLabell requestLabel (aP) [needLabell printLabel (aP ) label [cash customerl processPayment (paymentinfo) processPayment (paymentinfo updateAccount ( amt createPaymentTan( ac, aP, amt)
Step by Step Solution
There are 3 Steps involved in it
Get step-by-step solutions from verified subject matter experts
