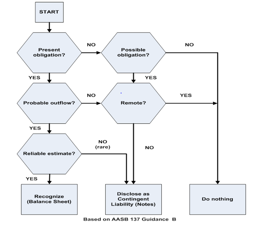
Question: Using the decision tree from the Guidance (Part B) section of AASB 137 Provisions, Contingent Liabilities and Contingent Assets, determine the effect of each of
Using the decision tree from the Guidance (Part B) section of AASB 137 Provisions, Contingent Liabilities and Contingent Assets, determine the effect of each of the following events on the respective companys balance sheet:
c) On 1 January 2016, the Board of Directors of Complex Solutions Ltd, an accounting firm, determined the business should be restructured following a review of the profitability of their operations. Before the end of the current reporting period (30 June 2017) it was decided that the restructuring plan will involve the termination of its consulting business. The restructure was formally approved on 25 January 2017, specifying: Businesses concerned Principal locations affected Location, function and approximate number of employees who will be terminated Expenditure to be incurred Estimate of when the plan will be implemented. The restructure was formally announced to the company and to the public on 1 March 2016 and an implementation date of 1 September 2017 had been set. The company had not identified the individual managers affected; however, the announcement of the plan was sufficiently detailed to identify the potential impact and to understand what their claims may be.
START NO NO Present obligation? Possible obligation? YES YES NO YES Probable outflow? Remote? YES NO (rare) NO Reliable estimate? YES Recognize (Balance Sheet) Disclose as Contingent Liability (Notes) Do nothing Based on AASB 137 Guidance B
Step by Step Solution
There are 3 Steps involved in it
Get step-by-step solutions from verified subject matter experts
