Question: Using the foreign key design, specify the logical schema for the ERD attached a) with directed arcs b) in terms of inclusion dependencies If you
Using the foreign key design, specify the logical schema for the ERD attached
a) with directed arcs
b) in terms of inclusion dependencies
If you discover while drawing the diagram that the scenario is incomplete, make up reasonable explanations to complete the story. Supply your explanations along with your answer.
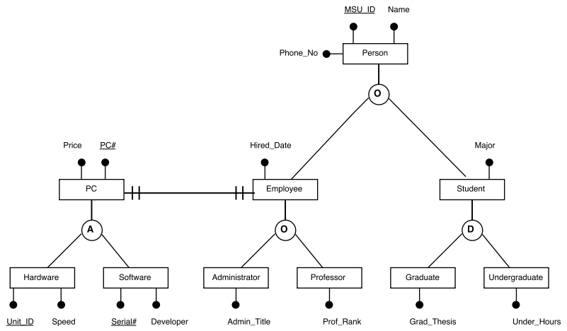
Scenario:
A university keeps information on its constituents and the personal computers (PCs) rented to them. For each person, MSU ID, name, and phone number are kept. The constituents are employees and students. Each employees hired date and each students major are also kept. Employees consist of administrators and professors. Students consist of undergraduates and graduates. The following information are a unique attribute of each type of person:
? Administrator: Admin_Title
? Professor: Prof_Rank
? Undergraduate: Under_Hours
? Graduate: Grad_Thesis
Each employee rents a personal computer (PC) from the university for his/her work. For each PC, PC# and price information are kept. Each PC has two components: hardware and software. The following are the attributes of hardware and software:
? Hardware: Unit_ID, Speed
? Software: Serial_No, Developer
Note: assume that all the attributes described above are mandatory attributes.
ERD

MSU ID Name Phone_No Person Price PGE Hired_Date Major PC Employee Student Hardware Software Administrator Professor Graduate Undergraduate Unit ID Speed Serial# Developer Admin_Title Prof Rank Grad_Thesis Under Hours
Step by Step Solution
There are 3 Steps involved in it
Get step-by-step solutions from verified subject matter experts
