Question: Using the same business process you re-engineered in Activity 2.3, identify potential business pressures that may impact the ability to implement the new process. In
Using the same business process you re-engineered in Activity 2.3, identify potential business pressures that may impact the ability to implement the new process. In a few paragraphs, explain these pressures and what you might do to help mitigate the risks involved in these pressures.

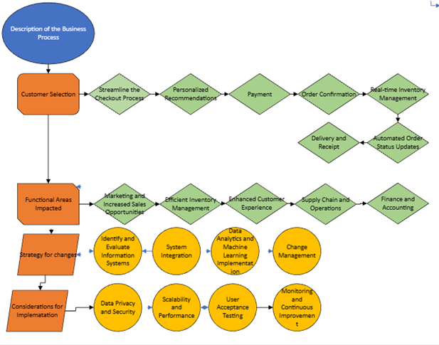
Description of the Business Process:
Process:
The business process of ordering a product online involves various steps, from the customer browsing a website or mobile app to the final delivery of the product. Here is a general description of the process:
Streamline the Checkout Process: The checkout process can be improved by implementing an auto-fill feature that retrieves customer information from their account, reducing the time and effort required to enter billing and shipping details. This enhancement can be achieved by integrating the online store with a customer relationship management (CRM) system.
Personalized Recommendations: Utilize data analytics and machine learning algorithms to provide personalized product recommendations to customers based on their browsing history, purchase behavior, and demographic information. This can enhance the customer experience by making relevant suggestions and increasing the chances of upselling or cross-selling.
Checkout Process: The customer completes the checkout process, providing their billing and shipping information. They may also have the option to choose a preferred shipping method.
Payment: The customer selects a payment method, such as a credit card, debit card, or digital payment service, and provides the necessary payment details to complete the transaction securely.
Order Confirmation: After successful payment, the customer receives an order confirmation with their purchase details, including an order number and estimated delivery date.
Real-time Inventory Management: Implement a real-time inventory management system that updates product availability information immediately after making a purchase. This will help prevent customers from ordering out-of-stock items, reducing disappointment and the need for subsequent communication or refunds.
Automated Order Status Updates: Set up automated notifications to inform customers about the status of their orders, from processing and shipping to delivery. This can be achieved by integrating the online store with a logistics management system and utilizing email or SMS notifications.
Delivery and Receipt: The shipping carrier delivers the package to the customer's address. The customer receives the product(s) and confirms the successful delivery.
Functional Areas Impacted:
The process of ordering a product online impacts several functional areas within an organization:
Marketing and Sales: This process starts with the customer browsing and selecting products, making it crucial for marketing and sales efforts to attract and engage potential customers through effective product presentation, promotions, and user experience.
Efficient Inventory Management: Real-time inventory management will ensure accurate product availability information, reducing the likelihood of customers ordering out-of-stock items. This will enhance reliability and trust in the organization's ability to fulfill orders promptly.
Enhanced Customer Experience: The streamlined checkout process, personalized recommendations, and automated order status updates will significantly improve the customer experience. Customers will find purchasing more manageable and convenient, increasing satisfaction and loyalty.
Supply Chain and Operations: Once an order is placed, the supply chain and operations team are responsible for managing inventory, order processing, fulfillment, and shipping logistics to ensure accurate and timely delivery of the ordered products.
Finance and Accounting: The finance and accounting department processes payments, verifies transactions, and manages financial records related to online orders.
Strategy for Changing the Business Process:
Identify and Evaluate Information Systems: Conduct a thorough assessment of the existing information systems used within the business process. Determine which systems can support the desired improvements and whether any new ones need implementation.
System Integration: Integrate the online store with the CRM system, logistics management system, and other relevant systems to enable the desired functionalities, such as auto-fill checkout, personalized recommendations, and automated order updates.
Data Analytics and Machine Learning Implementation: Develop or acquire the necessary capabilities to analyze customer data and implement machine learning algorithms to generate personalized recommendations.
Change Management: Develop a change management strategy to ensure a smooth transition to the improved business process. This may include training employees on the new systems, communicating the benefits to stakeholders, and addressing any concerns or resistance to change.
Considerations for Implementation:
Data Privacy and Security: Ensure that the improved business process complies with data privacy regulations and includes appropriate security measures to protect customer information.
Scalability and Performance: Evaluate the scalability and performance of the information systems to handle increased customer traffic, data processing, and transaction volume resulting from the improvements. Consider cloud-based solutions or infrastructure upgrades if necessary.
User Acceptance Testing: Conduct thorough testing of the new functionalities and workflows to ensure they function as intended and provide a positive user experience. Involve employees and select customers in the testing process to gather feedback and make necessary refinements.
Monitoring and Continuous Improvement: Establish mechanisms to monitor the effectiveness of the improved process and collect feedback from customers and employees. Continuously analyze data and performance metrics to identify areas for further optimization and enhancement.
Step by Step Solution
There are 3 Steps involved in it
Get step-by-step solutions from verified subject matter experts
