Question: Utilize the Grand Strategy Matrix to evaluate the competitive position and market growth of the company. Based on your analysis, which strategies should be considered?





















Utilize the Grand Strategy Matrix to evaluate the competitive position and market growth of the company. Based on your analysis, which strategies should be considered? You should have a visual to accompany your discussion. (note: you will only rate the company as a whole, since there are no divisions within the company).
After examining this company, thoroughly prepare and discuss the pros and cons of three alternatives for strategically growing or sustaining this enterprise. Be sure to list the strategy, along with specifics of how that strategy would be designed/implemented at the company.
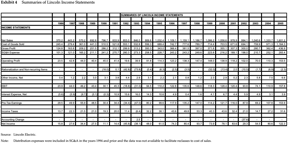
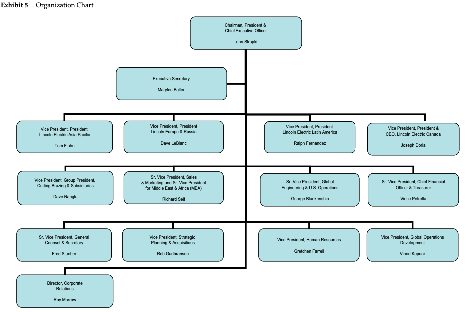
John Stropki, CEO of Lincoln Electric, returned home from Mumbai to company headquarters in Cleveland, having sampled the local Maharashtran delicacies while studying opportunities in the Indian market. From his vantage point in 2006, Stropki looked back on his company's more than 100 years in the welding equipment and consumables industry with pride, wondering whether a strong push into India should be the next step in his company's globalization. An India expansion had been considered for several years, but thus far the company had focused on growing its operations in China and elsewhere around the globe. If Stropki were to approve a significant allocation of resources toward an India expansion, he wondered what would be the best way to enter. He had a wealth of company lessons and experiences to apply to the India investment decision, as his company had had international operations since the 1940s, had struggled intenationally in the late 1980s and early 1990s, and had gone on to regain its global competitive advantage in the late 1990s and early 2000s. During Stropki's tenure as CEO since 2004, the company had further expanded globally and by 2006 owned manufacturing operations in 19 countries across five continents. Most recently, the company had enjoyed increasing success in China as a result of its aggressive expansion through both a joint venture and set of majority-owned plants. As Stropki opened the Cleveland newspaper to check the previous Sunday's Cleveland Browns score, he wondered how he could apply the lessons of the Chinese experience in particular to India. Welding Industry Welding is a technique for joining pieces of metal by fusion through the application of concentrated heat. Virtually any two metal items can be joined by welding. Welding is also a supporting activity in most industrial activities, from the manufacture of construction equipment to machine tools, from pipelines to petrochemical complexes. The predominant method of welding is arc welding, where a welding power source generates electric current, which is used to create an electric arc, which then melts a filler metal used to create the bond between the two metal parts. The filler metal is in the form of a stick or wire electrode and the electrode often has a series of chemical coatings and/or shielding gases designed to protect the welded metal from oxygen and nitrogen in the air and thus strengthen the bond Electrodes are referred to as "consumables," and the power sources and related parts used to create the electric arc are referred to as "equipment." As of 2005, the welding industry together with its associated metal-cutting technology was a $13 billion industry globally. As shown in Exhibit 1.42% of welding industry sales came from equipment, whereas the remaining 58% came from sales of consumables. Welding products played a crucial role in the development of important structures around the world, such as bridges, oil- production facilities, and a range of other building, infrastructure and commercial construction projects. As a result, the industry's growth rate in unit volume moved together with the global economic growth rate, which was predicted to be 3.0% in 2006.1 The industry's growth in sales revenue could be even higher, as was the case in 2005 when growth was driven by high demand for welding products in China, India, and Eastern Europe. Customers included companies involved in general metal fabrication infrastructure building including oil and gas pipelines and platforms, buildings and bridges, and power generation; and transportation and defense industries (automotive/trucks, rail ships and aerospace); equipment manufacturers in construction, farming and mining; and retail do-it-yourself (DIY). Sales were spread out across these various customer segments. As shown in Exhibit 2, sales were also spread geographically across the globe, with Asia responsible for 45% of global sales, followed by North America (23%) and Europe (21%). Major Welding Competitors in 2006 In 2006 the global arc welding industry was seen as highly competitive. The industry was significantly fragmented, with more than a thousand companies producing equipment and consumables and the top six accounting for only 45% of the global market. Exhibit 3 presents a visual comparison of the leading welding competitors by their level of revenue Companies competed on the basis of price, brand preference, product quality, customer service, breadth of product offering, and technical expertise and innovation. In addition, because it was costly to ship welding products due to their weight, it was essential in this industry to set up a local or regional production presence to gain significant market share The following is a brief description of Lincoln's key global competitors ESAB (Charter plc) $1.3 billion, 2005 sales of welding and related equipment. ESAB, which represented some 75% of revenues of its parent company Charter, was a European-based company with a global presence. While ESAB was the number-three player in the United States, ESAB enjoyed market leadership in Europe, Brazil, Argentina, and India. In 2000, ESAB had agreed to be purchased by Lincoln Electric for $750 million plus the assumption of $300 million in ESAB's debt. Yet Lincoln Electric decided that same year not to go forward with the acquisition after antitrust and other issues arose in the due diligence process. Illinois Tool Works (ITW) $1.3 billion, 2005 revenues from welding products. ITW's parent company had sales of nearly $13 billion, with a diversified product line from r 700 business units including plastic and metal components, fasteners, industrial fluids and adhe packaging, identification systems, industrial spray coating, and quality assurance equipment. ITW's two major welding subsidiaries included Hobart (acquired in 1996) and Miller (acquired in 1993). ITW was Lincoln's strongest U.S. competitor, and ITW maintained a U.S market position in welding that was second to Lincoln. In U.S. welding equipment, however, ITW's market share was slightly higher than Lincoln's. Elsewhere around the world, Lincoln's welding equipment share was higher than ITW's. ITW did have a large Asian subsidiary named Tien Tai producing consumable products in Taiwan and China. Additionally, ITW manufactured systems for consumer and industrial Air Liquide $600 million, 2005 estimated sales derived from welding products. The main business of Air Liquide was industrial gases, but they also had a significant welding business in Europe. Their gas distribution business also provided natural leverage in sales of welding products Kobelco $550-600 million, 2005 estimated sales derived from welding consumables. Kobe Steel, the parent company of Kobelco, was a leading Japanese steelmaker as well as a supplier of aluminum and copper products. Kobelco itself concentrated on welding consumables and enjoyed a dominant position in the Asia-Pacific region. Kobelco had also begun establishing a significant position in the China market through its joint venture with Panasonic. Thermadyne Holding Corp.-$470 million, 2005 sales. Thermadyne primarily U.S. focused manufacturer and also one that had its strongest market position in a specific niche (gas apparatus equipment), with good brand-name recognition for its "Victor" brand. Thermadyne's competitive position appeared constrained by its lack breadth, the limited liquidity of its shares in the public equity markets, and its excess debt level. f product Lincoln Electric: Overview Starting with a capital investment of only $200 in 1895, John C. Lincoln formed the Lincoln Electric Company to produce and sell electric motors that he had designed. In 1907 John's brother James joined the company as a senior manager out of Ohio State University and over the years introduced a series of innovative human resource policies and management practices. Starting in 1909, the company diversified into the production of welding equipment, and by 1922 welding equipment and welding consumable products had become the company's main business The company hit $1 billion in sales for the first time in 1995, its centennial year, and that same year the company's shares began trading on Nasdaq. Between 1995 and 2005 the company rose from being the leading U.S. manufacturer of welding products to the leading global manufacturer in its industry. In 2004, John M. Stropki was named chairman, president, and chief executive officer, becoming only the seventh chairman in the company's then 109-year history. In 2005 the company's operating income was S153.5 million and net income was $122 million on sales of $1.6 billion. The company was the world's largest designer and manufacturer of arc welding and cutting products, manufacturing a full line of arc welding equipment, consumable welding products, and other welding and cutting products. Because of its technological innovation and product and application support, the company was able to earn a price premium for many of its products. In addition, the company's human resource and incentive system had led to a history of industry-leading productivity advances. The company's 20-year record of performance is described in Exhibit 4, and the organizational chart is presented in Exhibit 5 Human Resources and Incentive System The Lincoln brothers believed that capitalism could actually lead to a classless society if companies would simply provide the right incentives for individuals to fulfill their potential and richly reward those individuals based on their performance. James F. Lincoln was known to begin each company meeting by saying, "Fellow Workers."3 Starting in 1907 and under James F. Lincoln's management, Lincoln was one of the first companies to introduce a number of human resource innovations, several of which would eventually become standard practice across U.S. manufacturing industries. These innovations included the use of employee stock ownership, incentive bonuses determined by merit ratings, the creation of an Employee Advisory Board (which had met bimonthly since 1914), an employee suggestion system, piecework pay, annuities for retired employees, and group life insurance.4 Since 1958 for the U.S. operation, the company had a no-layoff policy, and a large share of company profits were shared with workers through annual bonuses (fully 32% of income before interest, taxes, and bonus, in 2005). During industry downturns all employees, including senior managers, shared the pain through reduced discretionary bonuses. As a result of the company's emphasis on incentive pay-for-performance, some 60% of labor costs were variable. The company encouraged a highly entrepreneurial environment in its manufacturing plants. Lincoln workers managed themselves, with only one foreman in Cleveland for approximately every 68 employees. There were tens of thousands of piecework tasks at Lincoln, and hence individual factory employees were given a great deal of autonomy both in solving problems and reporting their own piecework wages. Lincoln production employees had no paid sick days or holidays, and accepted overtime to meet spikes in demand. Factory workers were paid for what they produced and defective work had to be corrected on an employee's own time. Furthermore, whereas the piecework encouraged productivity, a large amount of the employee's annual compensation came from the annual discretionary bonuses. In 1997, for example, the company paid $74 million in bonuses to 3,259 employees (for an average bonus of $23,000; for succeeding years, see Exhibit 6).6 The company determined annual bonuses based on a merit rating, which was based in equal parts on quality, adaptability/flexibility, productivity, dependability/teamwork, and environmental health and safety. Lincoln's incentive system required a high degree of trust between employees and senior management, as workers needed to believe that they would benefit from suggestions they made on a weekly and even daily basis to improve productivity. Trust was something that the company had to build up over many decades, and the no-layoff policy laid a significant foundation for that culture of trust. Technology Development Award-winning engineers were responsible for Lincoln Electric's technological leadership in welding, and the company spent approximately 2% of sales on research and development (R&D). With outstanding R&D productivity, the company led its industry in new market introductions and quality performance. More than 50% of Lincoln Electric's equipment sales in 2005 were generated by welding machines introduced in the previous five years. The company held many valuable patents, primarily in arc welding. Lincoln Electric took pride in its technological focus and believed that its product focus had led it to become known as "The Welding Experts," in contrast to its leading competitors who chose to diversify their resources far away from welding. In 1996 the company approved a multimillion-dollar expansion of its research and development facilities. In 2001, the $20 million David C. Lincoln Technology Center was completed, ensuring Lincoln Electric's leadership position in product development. The company had the most aggressive comprehensive, and successful R&D program in the welding industry. Although many of these activities were located in Cleveland, Lincoln Electric in 2004 began building regional engineering development centers in Shanghai and Poland in addition to its existing training and demonstration centers in Australia, Canada, Italy, Mexico Netherlands, Singapore, and Spain. During the 1990s, the company invested extensively in automated welding products together with its Japanese supplier FANUC Robotics Product Mix Lincoln was one of only a few worldwide broad-line manufacturers of both arc welding equipment and consumable products. The benefits of producing both equipment and consumables were tied to the value of providing welding "solutions" rather than just individual products. Lincoln could solve customers' process problems and improve process productivity with its ability to combine both equipment and consumables development needs into one integrated package. Lincoln's equipment products ranged from $300 units available at Home Depot, Lowes, or Wal-Mart, etc., to automated industrial welding systems costing $250,000, although the majority of equipment products were in the $1,000 to $10,000 range. Many of Lincoln's most advanced equipment products were produced through its supply arrangement with FANUC Robotics. These products combined a robotic arm, a welding power source, and a wire feeder to automatically produce welds using various computer software, welding fixtures and fasteners, and accessories. In 1990, the company expanded its arc welding line by purchasing Harris Calorific, a manufacturer of gas-cutting and gas- welding equipment. Starting in the early 1990s the company began growing sales in the North America retail channel. In 1999 the company completed the divestiture of its motor business. In 2002, the company formed Lincoln Electric Welding, Cutting, Tools and Accessories, Inc., dedicated to growing the retail channel. In 2003 Lincoln complemented its successful line of retail products with the acquisition of the Century and Marquette welding and battery-charged brands, which had leading positions in the automotive and retail channels. In 2005, the company broadened its metal- joining base when it acquired J.W. Harris Company, a privately held brazing and soldering alloys business based in Mason, Ohio. J.W. Harris was a global leader in the production of brazing and soldering alloys with about $100 million in annual sales. Harris products could be sold to Lincoln's existing set of customers, and vice versa. Also, the introduction of Lincoln's management system and purchasing and logistics capabilities had led to cost savings at the Harris plants. As a result, the acquisition had produced synergies on both the cost and revenue sides by 2006 Marketing Lincoln's products were marketed and sold in 86 countries, and one of the company's selling points was that it could offer advice to its customers on how to use its welding equipment without charging them directly for the advice. To the extent possible, the company did receive a product price premium in exchange for the advice it gave, and some Lincoln products also received a higher price premium than others based on the size of the productivity gains they afforded to customers. Lincoln employees applied their skills and knowledge to provide world-class welding training for the company's distributors and customers. The company believed that it had a competitive advantage because of its highly trained technical sales force and the support of its welding research and development staff which allowed it to assist the consumers of its products in optimizing their welding applications. As part of the sales process, Lincoln employees visited prospective customers, evaluating their welding requirements, and made specific product recommendations together with a present its Guaranteed Cost Reduction Program to end users, through which the company guaranteed that the user would save money in its manufacturing process when it utilized Lincoln's products. This allowed the company to introduce its products to new users and to establish and maintain very close relationships with its consumers. In addition to these sales activities, the company also marketed itself actively as a leading sponsor of the organized motor racing sport industry. At motor racing events like NASCAR, Indy Car, and NHRA, Lincoln used the opportunity to demonstrate its products to local prospects. projection. Lincoln also employed its technical expertise to Design and Production As a result of the company's renewed commitment to R&D starting in 1997, Lincoln was able to design an expanded product line and diversify its production across multiple welding technologies. In 1997, over 30 new products, including a new computer-based welding machine and the industry's first digital communications protocol, called ArcLink, were introduced at an international welding show in Essen, Germany. The company, having recovered from the crisis of 1993, also invested heavily in modernization of its Cleveland plant. Lincoln's Global Strategy While Lincoln had international operations dating back to the 1940s, its first major international expansion occurred between 1986 and 1992, when the company expanded from five manufacturing plants in the U.S., Canada, Australia, and France, to encompass 22 plants in 15 countries. In 1987 the company expanded its Australian operation by purchasing assets from Air Liquide. Then, the company bought a minority interest in an existing plant and also constructed a new plant in Venezuela. That was followed by a series of acquisitions in Mexico, Brazil, Scotland, Norway, the United Kingdom, the Netherlands, Spain, and Germany. The new acquisitions in Europe and Latin America that had cost $325 million suffered large operating losses, and in 1992, while the U.S. operation continued to be strongly profitable, the losses internationally were so serious that the company faced a stark choice.8 In order to pay its U.S. employees their annual bonus, the company had to borrow the money There were numerous potential explanations for the difficulties faced after the company's late 1980s-era expansion. Lincoln wanted the new acquisitions to operate in Lincoln USA's image and to be led by managers from Cleveland. The company's international managers were expected to introduce piecework, a bonus system, and an advisory board.10 As business historian Virginia Dawson noted in a 1999 history of Lincoln Electric, "The inexperience of Lincoln executives with trade unions and lack of knowledge of labor practices and laws in other countries proved major stumbling blocks in the effort to integrate the new acquisitions into Lincoln's distinctive management culture. 11 Many of the local managers and local employees did not believe that these practices were appropriate for their local environment, and as a result, many of the practices were either never implemented or implemented without success. The company was also unlucky in having bought companies in Europe just before a global economic downturn. Anthony Massaro, a 26-year veteran executive at Westinghouse Electric with extensive international experience and a graduate of the Advanced Management Program at Harvard Business School, was recruited to restructure Lincoln's international operations. Massaro closed unprofitable plants in Japan, Venezuela, Germany, and Brazil. He had found that some of the European plants were engaging in duplicative production and actually competing with each other. Massaro rationalized manufacturing so that some plants made consumables while others made welding machinery. 12 The then CEO of the company, Donald Hastings, announced that henceforward the company would learn from its experience and rely more on joint ventures strategic alliances. Starting in 1996, companywide profitability had returned, and the company renewed its global expansion. In that same year, the company acquired Electronic Welding Systems in Italy and formed a joint venture in Indonesia. Also, in 1996, Massaro was promoted to the position of president and chief executive officer. In 1997 the company opened its joint- venture electrode plant in Indonesia. In 1998, the company opened an electrode plant in Shanghai, along with completing acquisitions of Uhrhan & Schwill, a Germany-based designer and installer of pipe welding systems, and Indalco, a Canada-based manufacturer of aluminum wire and rod. In 1998 the company also acquired a 50% interest in ASKaynak, a leading Turkish producer of welding consumables, and opened a distribution center in Johannesburg, South Africa. In 1999 Lincoln acquired a 35% equity position in Taiwan- based Kuang Tai, a leading supplier of welding consumables in Asia. It also completed construction and start-up of a new wire manufacturing facility in Torren, Mexico. In 2000 Lincoln acquired Italian manufacturer C.I.F.E. Spa, Europe's premier producer of MIG wire, strengthening Lincoln's position as a leader in the European welding consumables business Also, in 2000, production began in Lincoln's new manufacturing facility in Brazil. In 2001 the company expanded its operations in South America with the acquisition of Messer Soldaduras de Venezuela, the country's leading manufacturer of consumable welding products. In 2002, the company acquired Bester S.A., a welding equipment manufacturer based in Poland, driving the company's growth in Eastern Europe Exhibit 7 shows the geographic coverage of Lincoln's plants in 2006 and Exhibit 8 describes how Lincoln senior management viewed their competitive advantage by geographic region. Exhibit 9 describes Lincoln's subsidiaries according to their operating In 2004 Massaro retired, and John Stropki, the newly appointed chairman and CEO d the company's international expansion with particular emphasis on the China market. In 2004, the company acquired controlling interests in two welding businesses in China, giving Lincoln a leading share in that growing market. Also, in 2004, the company started construction of a new welding equipment plant in Shanghai. Adjacent to the plant, Lincoln started building a multistory building that would serve as its regional headquarters, applications, and R&D center, as well as serving as a training, demonstration, and customer service area. Outside China, the company continued its international expansion in 2004 by upgrading its Bester equipment plant in Poland to serve Eastern Europe, another growing and important market for the company; by constructing a new machine manufacturing facility in Mexico; by expanding operations in Brazil, Venezuela, and Australia, and by planning a new welding consumables production facility with its joint venture partner in Turkey. In China, also in 2004, Lincoln obtained a controlling interest in the Shanghai Kuang Tai Metal Industry Co. With increased ownership, all China equipment manufacturing was subsequently incorporated into Lincoln's operations. In addition, Lincoln purchased 70% of Rui Tai Welding and Metal Co., a manufacturer of stick electrodes located in northern China. Exhibit 10 shows the company's geographic coverage within the country Strategic Challenges The company set a series of ambitious financial goals, but meanwhile growth in its primary market of the United States would be far from sufficient to meet these goals. The company was still dependent on North America for approximately 60% of its sales, and yet other markets for welding products and consumables were growing significantly faster Long-term company financial targets included sales growth at double the rate of growth in worldwide industrial production, operating margins over 15%, earnings growth of 10% annually, and return on equity exceeding 20%. As a result, as of 2005 the company spent approximately two-thirds of free cash flow for intemational expansion. Lessons from Prior Experience in Asia Lincoln Electric saw Japan, South Korea, and China as advanced versions of what the Indian welding market was likely to become. Therefore, the company wondered which lessons could be gleaned from the company's mixed record of success in these three countries. In Japan, the market for welding had closely tracked the overall explosive development of the manufacturing sector from the 1960s to the 1980s. The country started out producing low-end consumables for domestic production, but as the market grew domestic producers began focusing domestic production on advanced, automated welding equipment products. Low-end consumables were subsequently imported from first South Korea and then China. The Japanese welding market had reached a steady state in which the market demanded the latest high-technology welding products with exceptional pre-sales and post-sales support on the one hand, while also requiring high-quality commodity consumables at competitive prices. South Korea was moving toward that same industry steady-state outcome, albeit at a pace that was twice as fast as in Japan. In China, the country had gone from being a producer of only low-end consumables to embracing the most advanced welding technology. This had occurred within a span of just 5-10 years. Japan Lincoln's distribution in Japan was very limited. The company did not have any market access at the commodity end of the market, and the company had limited in- country demonstration or after-sales support capability, which was critical in Japan for high- tech sales. There was also no Lincoln distribution channel, brand recognition, or sales force to sell commodity products that might be imported from China or Taiwan. The Lincoln welding consumables business in Japan consisted principally of niche products sold to a small group of customers. Lincoln's welding machine requirements were complicated by the power supply situation in Japan, where there were two voltages and frequencies in use. The one that caused the problem was the common use of 200 volt 3-phase power. While some Lincoln power sources ran adequately on this, the performance was impaired and Japanese customers were reluctant to pay a price premium for a product that was not optimized for their application. Yet Lincoln did not undertake a program to optimize machines for the Japanese market. The conclusion might be that Lincoln did not enter the Japan market with sufficient resources early enough to establish an effective presence against strong local competitors. South Korea In South Korea, the company had no production presence but had used the same reliable local distributor for 27 years. The distributor had good countrywide coverage and was effective in gaining access to most of the business that Lincoln could reasonably expect. Most of the challenge had been that Korean companies were reluctant to invest in high-end welding equipment, but that was changing as Hyundai Heavy Industries and others began to themselves move into high- end shipbuilding and thus demand the latest welding technology. Now that high-end demand was increasing, Lincoln needed to meet the challenge of providing prompt product delivery and complete technical support without any local production presence. Lincoln was still shipping its high-end machines to Korea from Cleveland and faced long lead times to ship the products. As the company developed its machine production line in China, it planned to ship product from China to Korea and other Asian markets. China Lincoln had a sales presence in China for several decades hut beginning in 1997 Lincoln was able to establish a viable manufacturing platform. The company started by creating the Lincoln Electric Shanghai Welding Company in a government-created free trade zone. Establishing the Shanghai operation, however, proved difficult. The company found it difficult to find competent local managers, difficult to deal with the local govenment authorities, difficult to establish distribution channels, and difficult to make the operation profitable (due to a combination of challenges in day-to-day manufacturing management and the lack of a strong distribution channel for its domestically produced products). As a result of these negative experiences, the company decided to progress further on its Chinese expansion with a Taiwanese partner. As mentioned earlier, this began with acquiring a 35% interest in Kuang Tai, which, although it was a Taiwan- headquartered company, also had one of the largest consumables factories in China (Jin Tai Welding). Lincoln selected Kuang Tai because of its established production plant and distribution network, its ability to locate experienced, bilingual operations managers, its reliability, its proven ability to deal effectively with an extensive Chinese bureaucracy, and the company's concern with the complexities and uncertainties of alternatively partnering with a state-owned enterprise. Over time Lincoln increased its minority position in this consumables factory to 46%, and the company also purchased a controlling interest in two other consumables plants. Efforts to expand this manufacturing platform continued, which included the opening of the Shanghai machine plant in 2005, but the main effort was subsequently focused on developing stronger distribution and marketing, a local R&D capability, a broad logistics network, and local management and technical staffing As a result of these efforts, Lincoln had achieved many of its goals to establish a significant presence in China but now saw its future growth restricted due to the partnership structure The partner was very competent, but the two sides did not always agree on how to grow the business (volume vs. profits). The decision-making process was time-consuming for an operation that Lincoln did not control. Hence, all subsequent major investment in China was done through majority-controlled operations. Yet Lincoln senior management acknowledged that they could not have gotten to their current market presence without the joint venture experience. Also, in its majority owned operations the company had continued to battle its way through difficulties in finding, retaining, and affording talented local general managers. The company found that the cost of talented local general managers was equivalent to what the company paid in the U.S. and that there was frequent turnover in the Chinese market The company also continued to find it challenging to attract and retain the local talent needed to build capabilities in supply chain logistics, IT, quality assurance, product development, and purchasing and sourcing. In 2006 the company had an organization in China in which the two top managers, and six out of 14 senior managers, were expatriates. Lincoln Electric had set up or acquired 16 operations in 11 countries over the previous nine years, but of all those operations, China had proven to be the most challenging. Yet among these challenges, the company was not overly concerned about the loss of its intellectual property. Lincoln Electric had heretofore chosen not to produce its most technologically advanced products in China, although it reserved the option to do so in future years. Opportunity in India Since the growth of the welding industry closely tracked the development of a country's entire economy, India had become an attractive market over the previous 15 years. Since 1991 India had enjoyed real average annual growth in GDP of almost 6%, making it one of the faster-growing countries in the world. To put the importance of the Indian market in further perspective, its 2005 market of US$415 million compared to US$601 million for all the countries of Latin America combined and US$312 million for all countries of East Europe, the other two world regions with still- developing economies and above- average welding market growth rates (-4% CAG15 India's growth reached over 7.5% in 2005, and a 2003 study by Goldman Sachs projected that over the next 50 years India would become the fastest-growing of the world's major economies. In a 2005 interview with the Pipeline and Gas Journal, Stropki noted that "India is currently rebuilding its infrastructure and therefore will need thousands of miles of new oil and gas pipelines." India's welding market was also the third-largest in Asia by 2006, with $500 million in annual industry sales expected by year end.17 Industry growth was even higher than the country's growth rate because of India's recent focus on construction and infrastructure projects. One of the interesting features of the Indian market was that only approximately 56% of welding consumable sales were taken up by large firms that developed their own designs and technology, whereas the other approximately 44% of welding consumables were sold by over 300 small firms that immediately could try to imitate any new design on the market and try to sell it at a sharp discount.18 Significant large competitors who already had a strong presence in the Indian market included Ador Welding Ltd., a company controlled and managed by the local Advani family As described in Exhibit 11, Ador enjoyed over $50 million in sales in 2005 with a 15% operating margin, and a portion of its shares traded on the local stock exchange. In July 2006, a research analyst at Karvy Stock Broking Limited estimated that Ador's revenues would grow at a cost-adjusted annual rate of 20% over the next two years and that Ador would continue to enjoy a return on capital employed at over 40%. The company had shifted some production to Silvassa, a government-created tax-free zone, and by concentrating production at a smaller number of facilities Ador had realized both economies of scale as well as tax savings. In July 2006 the company's publicly traded shares were valued at 10.9x FY07 estimated net earnings per share, and EBITDA per share was predicted by the same local analyst to grow at a CAGR of 29% and net earnings per share to grow at a CAGR of 23% over the next two years. Ador had annual sales of 241.6 crore (large values of India's currency, the rupee, are counted in terms of crore, with one crore the same as 10,000,000 rupees). The company had produced 17,217 MT of consumable welding products in FY06 and Ador had previously constructed plant lines that could produce far more than that should the market continue to grow. Ador had in FY06 paid a dividend of 15 rupees, equal to a 4% ield on the stock. As described in Exhibit 12, the other large company was ESAB India, which was controlled by Lincoln's multinational competitor ESAB and which enjoyed over $50 million in sales in 2005. ESAB entered the market in 1988 with the acquisition of Philips' Indian welding plant for 6x operating earnings at 60 million rupees (otherwise denominated as 6 Indian crore). Through a series of acquisitions, ESAB India built up its market share but had enjoyed little profitability. In fact, the company only attained its admirable 18% operating margin in 2004 after a series of one-time write- offs to clean up the balance sheet, the introduction of current technology, the introduction of strict internal controls, staff changes, and the reorganization and expansion of distribution channels. Prior to 2005, ESAB India had invested in India entirely through acquisitions to the amount of 40 Indian crore 21 In August 2005, ESAB India began construction of its first greenfield manufacturing plant in India for an announced cost of 20 Indian crore (the same as 200 million Indian rupees, which amounted at that time to US$4.6 million). ESAB's announced investment of 20 crore, which included the cost of procuring technology from the parent company, would enable ESAB India to complete a 50,000 square foot facility in eight months.22 The third and remaining large competitor in India was EWAC Alloys Ltd., a 50-50 joint venture between German welding firm Messer and L&T of India. That joint venture enjoyed $30 million in revenues in 2005 After those three large competitors, the remaining incumbent companies were relatively small and included D & H Scheron, a private Indian company; Indo Matsushita, a subsidiary of Japan's Matsushita; and Anand Arc, another privately held Indian company Anand Arc manufactured a full range of welding consumables and claimed that it produced the highest-quality electrodes in India 23 From its plants in Mumbai and Pulghar, its product range included electrodes for welding all types of metals encountered in the Indian welding industry. In addition to Anand Arc, D&H Welding was another local company with $3.5 million in sales in 2005.24 GEE Ltd. and MIG Weld were two even smaller local companies controlled by consortia of investment firms In regard to India's labor market institutions, the country was generally friendly to the use of incentive pay-for-performance, although there were a few notable regulations in place. Most importantly, the company was free to implement both piecework and a discretionary bonus without getting approval from a union, a government, or any other third party, and without incurring any future obligation. The remaining restrictions were for the most part not heavily constraining. Piecework could be implemented, but in most cases pay had to meet a minimum wage level.25 The minimum wage varied by state and in a few states, there was still no minimum wage, though more and more states had been implementing minimum wage levels in recent years. Pieceworkers were entitled to the same number of days of paid annual leave as their salaried counterparts, and annual leave pay was calculated based on average earnings over the preceding month. Discretionary bonuses could be paid, but there was a requirement that they could be paid only in addition to a required statutory bonus.26 The statutory bonus was required for all workers earning up to 3,500 rupees per month, and could range from a minimum of 8.33% to a maximum of 20% of each worker's annual salary (the exact percent depended on the firm's performance for the year). The base on which the bonus was calculated was capped at 2,500 rupees per month; that is, any employee earning between 2,501 and 3,500 rupees per month would received a bonus calculated on a base of 2,500 rupees per month.27 The average industrial worker's salary was estimated to be just under 4,000 rupees per month in 2005 (approximately $88 at the December 2005 exchange rate).28 However, in August 2006, Indian Prime Minister Manmohan Singh had promised to raise the legislated base on which a discretionary bonus had to be calculated, noting "I agree that current ceilings were set more than a decade ago. We will soon take a favorable decision on it." Lincoln could enter India by acquisition, by joint venture, or by building a new plant on its own. If the company were to enter by acquisition, it was unclear what type of valuation to apply to any of the Indian incumbent companies. In other markets, Lincoln would go forward with an acquisition only if it met the following criteria: the acquisition was accretive immediately under the new FASB goodwill rule; the investment had a minimum internal rate of return, based upon total investment, of an initial 10%, increasing to a minimum of 18% over the first 3-4 years (with synergy credits); the acquisition price was less than 8x EBITDA; the resulting companywide balance sheet would continue to justify the corporate- targeted credit rating; all liabilities were recognized appropriately on the balance sheet; and full financial and legal due diligence could be conducted before a Lincoln commitment. In India in 2006, the market was booming, and any significant welding acquisition would likely require paying an acquisition premium greater than Lincoln Electric had been used to paying in the past. Other factors also making an acquisition strategy difficult included the fact that one of the targets was already owned by a Lincoln Electric competitor and other local targets had a combination of family control and remaining dispersed ownership structures. Alternatively, if the company were to enter by joint venture, the question was: How could Lincoln ensure its ability to make key business decisions? If the company were to build its own plant, the question was: Would the cost of starting from scratch be more than sufficiently compensated by the total control the company would enjoy? Exhibit 1 Global Sales for the Welding Industry in 2005 58% Source: Lincoln lectric Exhibit 2 Geographic Pattern of Sales for the Global Welding Industry in 2005 Chin Ind America % Asia 9% Europe 21% 18% Source: Lincoln Electric. 2005 Revenue for Largest Competitors in $13 Billion Welding Market $1,800 $1,600 $1,400 $1,200 5 $1,000 $800 $1,600 1,300 $1,300 Est. $600 $600 $580 $600 $400 $200 $470 Est. $395 $275 $255 $195 Exhibit 4 Summaries of Lincoln Income Statements SUMMARIES OF LINCOLN INCOME STATEMENTS 198 1987 1988 1989 990 199 992 1993 994 995 1996 1997 1998 1999 2000 2001 2002 2003 2004 2005 INCOME STATEMENTS Net Sales 570.2 692.8 7967 833.9 853.0 846.09066 1,186 086.21,058.6 978.9 9g4.1 689.4 343 228.7 333.71,601.2 164.3 436.9 283.4 ost of Goods Sold 245.4 279.4 361.0 441.3 510.5521.8 553.1 532.8 556 299.9313.2350 280.3273.3 258 77.6 89.7 703 671.6694 209.2 251.5 SG&A Expense 241.2 270.7 243.2 243.2 249.6 223.8 189.1 198.0 Operating Profit 23.5 44.0 40.4 45.0 19.6 39.9 91.8 123.2 138.3 147.4 148.0 138.9 18.2 102.0 70 110.3 153.5 ationalization and Non-recurri Other Income, Net 0.4 6.6 46.2 erest Expense, Net 30.4 34.4 34.4 80 come Taxes 38.1 40.3 43.6 324 27.2 Net Income 15.8 45.8 48.0 85.4 73.9 78.1 83.6 29.3 54 80.6 122.3 Source: Lincoln Electric. were included in SG&A in the years 1 994 and prior and the data was not available to facilitate reclasses to cost of sales Exhibit5 Organization Chart Chairman, President& Chief Executive Officer John Stropki Executive Secretary Marylee Baller Vice President, President Lincoln Electric Asia Pacific Vice President President Lincoln Europe & Russia Vice President, President Lincoln Electric Latin America Vice President, President & CEO, Lincoln Electric Canada Tom Flohn Dave LeBlanc Ralph Fernandez Joseph Doria Vice President, Group President, Cutting Brazing&Subsidiaries Sr. Vice President, Sales & Marketing and Sr. Vice President for Middle East & Africa (MEA) Sr. Vice President, Global Engineering&U.S. Operations Sr. Vice President, Chief Financial Officer &Treasurer Dave Nangle Richard Seif George Blankenship Vince Petrella Sr. Vice President, General Counsel & Secretary Vice President, Strategic Planning & Acquisitions Vice President, Global Operations Vice President, Human Resources Gretchen Farrell Fred Stueber Rob Gudbranson Vinod Kapoor Director, Corporate Relations Roy Morrow Exhibit 6 Gross Bonus Trends at Lincoln Electric in the United States The Lincoln Electric Company Gross Bonus Trends 80,000 70,000 60,000 50,000 40,000 30,000 20,000 10,000 1995 1996 1997 1998 1999 2000 2001 2002 2003 2004 2005 Exhibit7 Lincoln's Global Presence in 2006 LINCOLN WELDING THE WORLD TOGETHER ELECTRIC THE WELDING EXPERTS Lincoln Electric Cleveland, Oie USA REGIONAL HE North America Cleveland, ohio US4 Europe Barcelona, Spwn LOCATIONS Headquarters Manufactering Sales Offices Miami, Flonida USA Asia Pacc 32 Factories in 18 Countries on 5 Continents Africa, C S & Mid East www.lincolnelectric.com Welding or Cutting ..We're There! Exhibit8 How Lincoln Senior Management Viewed Their Global Advantage in 2006 North America Europe Asia Pacific (including CIS countries) Valued name in Australia, SE Asia Cost-effective Strong brand identity . Large, technically trained field sales Strong brand identity Product quality, ruggedness & reliability Superior machine warranty policy Large sales force, good distribution manufacture in Indonesia & China Leader in innovation and technology Broad product line & distribution base Very flexible, efficient consumables manufacture Application/solutions know-how Latin America .Strong brand identity Excellent brand recognition Quality image Broad product range Lincoln Mexicana product manufacture Technical applications support Large field selling force/distribution network Global network of cost effective manufacturing facilities . Broad, market appropriate product range Direct sales and distribution network for M. East, Africa export Exhibit 9 Lincoln Electric's Regional Performance Total Sales (inTotal Assets (in YearRAUSD millions) USD millions) Region U.S.A. and Canada Mexico and Latin America Europe Asia and Australia 2005 0.28 2005 0.16 2005 0.07 2005 0.05 1077.5 121.4 426.3 125.0 652.5 83.0 313.3 98.1 Exhibit 10 Lincoln's Plants in China Lake Baikal S I A LEIM HSTAN Harbin, Lake Balkhash ng MONGOLIA RTH REA LINCOLN YRGYZSTAN BEIJING JIN TAI Yellow Sea TAJIKISTAN SLE Indian claim Lanzhou Hua Nanjinm LINCOLN Xian* LELECTRIC East BrahmaputraChengdu,Wuhan Lhasa. line of Chongging Nanjing Taiwa Guangzhou, TAN DIA es Kong SA Mekong *Kuang Tai Macau S.A.R. South BANGLA VIET BURMA Hainan China Dao Sea ND Exhibit 11 Ador Welding Limited Audited Financial Results for ADOR Welding Limited Units: Rupees in Crore 2006 2005 Net Sales/Income from operations Less: Excise Duty Net Sales/Income fronm 276.14 34.54 241.60 223.99 27.15 rations (Net of Excise Duty) 2.30 104.43 18.52 43.12 0.38 6.51 11.09 28.93 6.05 5.05 (Increase)Decrease in Stock in Trade 2.88 131.18 22.98 44.79 0.11 6.29 n of Raw Material & Packing M Staff Cost Other Expenditure Interest & Finance Charges Depreciation Additional Depreciation Profit Before Tax Provision for Taxation Deferred Tax Impact Fringe Benefit Tax Profit After Tax Prior Period Adjustments (Including Excess/Short Provision of Taxes) Net Profit 48.36 0.29 0.90 40.20 0.16 40.04 27.93 0.80 27.13 19.95 excep items for the peri for the year to date and for the previous year (not annualized) Basic and diluted EPS excluding exceptional items for the period, for the year to date and for the previous year (not annualized) Aggregate of non-promoter share holding Number of shares Percentage of shareholding 25.20 13.17 5,995,933 44.09% 5,829,683 42.87% 153.99 42.85 196.84 180.07 ent & Project En Net Sales/Income from Operations 241.60 37.96 10.94 48.90 28.09 5.11 33.20 Equipment & Project En Interest &Finance Charges Other Unallocable expenses net of Unallocable Income 0.11 0.65 48.36 0.38 3.89 28.93 Total Profit Before Tax Consumables Equipment & Project Engineering Unallocable Cor 63.95 13.62 25.38 33.65 10.52 42.00 86.17 ate Assets net off Unallocable Co Liabilities Total Capital Emploved Exhibit 12 ESAB India Limited Audited Financial Results for ESAB INDIA LIMITED Units: Rupees In Millions) Consolidated and Audited for the year ended 31 December 2005 Gross Sales Less Excise Duty Net Sales Other Income Profit on sale of land/leasehold right:s Total Income 2716.0 334.4 2381.6 53.8 45.3 2138.4 256.8 1881.6 39.6 1925.4 Increase in Stock-in-trade Consumption of Raw & Packing Materials Purchases Finished Goods Staff Cost Other Expenditure Total Expenditure Profit before Interest and Depreciation Interest Depreciation Profit before Tax 55.2 1173.0 213.7 160.6 357.6 1849.7 631.0 17.6 957.0 98.4 181.1 314.3 1533.2 392.2 44.6 53.4 581.4 184.7 396.7 396.7 25.78 9,649,820 331.3 127.5 203.8 Taxation Profit after Taxation Minority Interest Profit after Minority Interest 204.3 13.27 9,649,820 Basic and Diluted Earnings Per Share (Rs.) Aggregate of non-promoter shareholding Number of shares Percentage of holding (to total shareholding) Segment Revenue (Net) Consumables 62.7 62.7 1829.9 551.7 2381.6 1499.6 ent Total 1881.6 Segment Profit Consumables 483.0 93.8 576.8 381.4 40.6 422.0 ent Total Less: Interest Other unallocated Total Profit Before Tax Capital Employed Consumables nditure net of unallocated income 83.2 581.4 331.3 428.5 122.7 411.1 56.3 Source: from ESAB India company w
Step by Step Solution
There are 3 Steps involved in it
Get step-by-step solutions from verified subject matter experts
