Question: we need to prepare a work breakdown structure for planning a marriage event. the following is the existing WBS. So we just need to edit
we need to prepare a work breakdown structure for planning a marriage event. the following is the existing WBS. So we just need to edit it into different levels.
Work Breakdown Structure
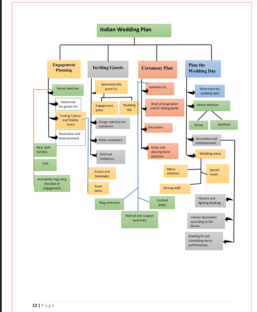
For the successful completion of all the ceremonies and overall wedding, we have made the following Work Breakdown Structure which can be explained as follows: LEVEL 1: Project Title: Planning an Indian Wedding. LEVEL 2: Deliverables: 1. Engagement Planning, 2. Inviting Guests, 3. Ceremony Plans, 4. Plan the wedding day LEVEL 3: Sub-Deliverables: 1.1 Venue selection. 1.2 Determine the guest's list. 1.3 Finding the caterer and finalizing the menu for the party. 1.4 Decoration and entertainment. 2.1 Determine the guest's list. 2.2 Design selection for invitations. 2.3 Order invitations. 2.4 Send out invitations. 3.1 Activities list. 3.2 Booking Photographer and/or Videographer. 3.3 Decoration. 3.4 Music and dancing band selection. 4.1 Determine the wedding date. 4.2 Venue selection. 4.3 Decoration and entertainment. 4.4 Wedding menu. LEVEL 4: Work package: All the activities mentioned under Sub-deliverables: 1.1.1 Nearness to both the families. 1.1.2 Cost for booking 1.1.3 Availability of the venue regarding the date of the engagement 1.3.1 Deciding snacks and beverages to be served to the guests. 1.3.2 Food items. 2.1.1 For engagement party 2.1.2 For wedding day 3.1.1 Ring Ceremony 3.1.2 Mehndi and Sangeet Ceremony 3.1.3 Cocktail party 4.2.1 Theme 4.2.2 Selection of venue based on the space availability. 4.3.1 Flowers and lighting bookings. 4.3.2 Interior decoration according to the theme selected. 4.3.3 Booking DJ and scheduling dance performances. 4.4.1 Menu selection. 4.4.2 Appointing the Serving staff. 4.4.3 Special needs of the guests.

just make it the proper format.
Indian Wedding Plan Engagement Planning Inviting Guests Ceremony Plan Plan the Wedding Day Venue Selection Determine the guest list Activities list Determine the wedding date Determine the guests list Engagement party Venue selection Book photographer and/or videographer Wedding day Finding Caterer and finalize menu Design selection for invitations Venue spacious Decoration Decoration and entertainment Order invitations Decoration and entertainment Near both families Music and dancing band selection Wedding menu Send out invitations Cost Snacks and beverages Menu selection Special needs Availability regarding the date of engagement Food items Serving staff Ring ceremony Cocktail party Flowers and lighting booking Mehndi and sangeet ceremony Interior decoration according to the theme Booking DJ and scheduling dance performances. 12 Page
Step by Step Solution
There are 3 Steps involved in it
Get step-by-step solutions from verified subject matter experts
