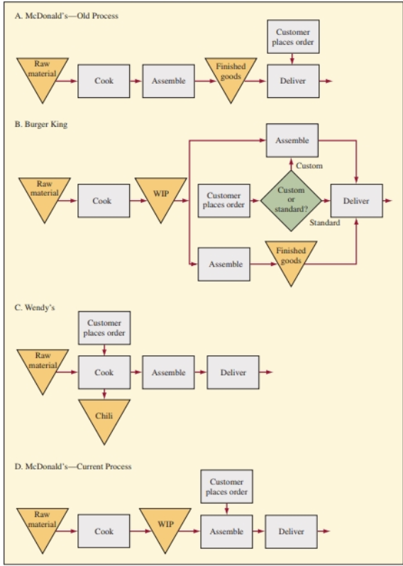
Question: When comparing the processes of C. Wendys and D. McD Current, please decide which may perform better and explain briefly. Which is better? Wendys or

When comparing the processes of C. Wendys and D. McD Current, please decide which may perform better and explain briefly.
| Which is better? Wendys or McD Current? | Why? | |
| Flow time | ||
| Velocity | ||
| Cycle time | ||
| Productivity |
A. MeDonald's-Old Process Customer places order B. Burger King C. Wendy's Customer places order D. MeDonald's-Current Process Customer places order
Step by Step Solution
There are 3 Steps involved in it
1 Expert Approved Answer
Step: 1 Unlock
Question Has Been Solved by an Expert!
Get step-by-step solutions from verified subject matter experts
Step: 2 Unlock
Step: 3 Unlock
