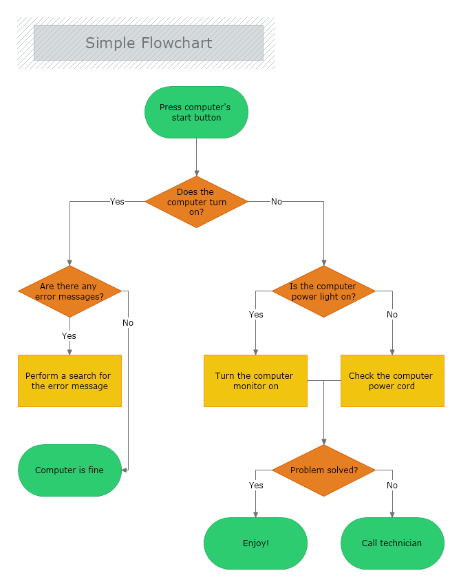
Question: Write a C++ program that asks the user the questions from how to fix a computer flow chart and displays the appropriate message to the
Write a C++ program that asks the user the questions from how to fix a computer flow chart and displays the appropriate message to the user.
1) The user should be prompted to ask the first questions in the diamond on the flow chart and asked to respond with a Y or N.
- If the user enters Y or y the yes path is followed.
-Otherwise, if the user enters a N or n the no path is followed.
- Otherwise, the user is told that they entered invalid data and asked to run the program again.
2) Once you reach a square or oval on the flow chart, the text in the square or oval in displayed to the user and the program ends. 
Simple Flowchart Press computer's start button -Yes Does the computer turn on? NO Are there any error messages? Is the computer power light on? Yes Perform a search for the error message Turn the computer monitor on Check the computer power cord Computer is fine Problem solved? Yes No Enjoy! Call technician
Step by Step Solution
There are 3 Steps involved in it
Get step-by-step solutions from verified subject matter experts
