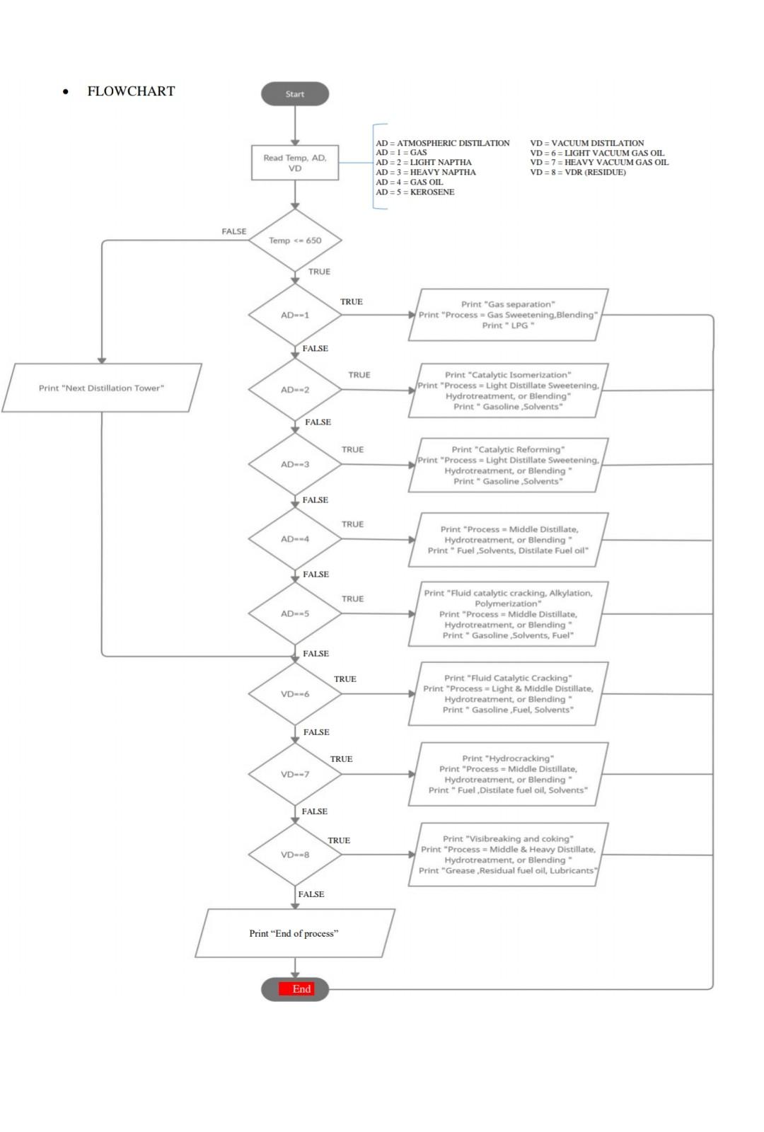
Question: write a program in C language, in dev c++ FLOWCHART Start Read Temp. AD VD AD = ATMOSPHERIC DISTILATION AD = 1 = GAS AD

write a program in C language, in dev c++
FLOWCHART Start Read Temp. AD VD AD = ATMOSPHERIC DISTILATION AD = 1 = GAS AD = 2 = LIGHT NAPTHA AD= 3 = HEAVY NAPTHA AD=4 = GAS OIL AD = 5 = KEROSENE VD - VACUUM DISTILATION VD=6= LIGHT VACUUM GAS OIL VD = 7 = HEAVY VACUUM GAS OIL VD=8 = VDR (RESIDUE) FALSE Temp
Step by Step Solution
There are 3 Steps involved in it
Get step-by-step solutions from verified subject matter experts
