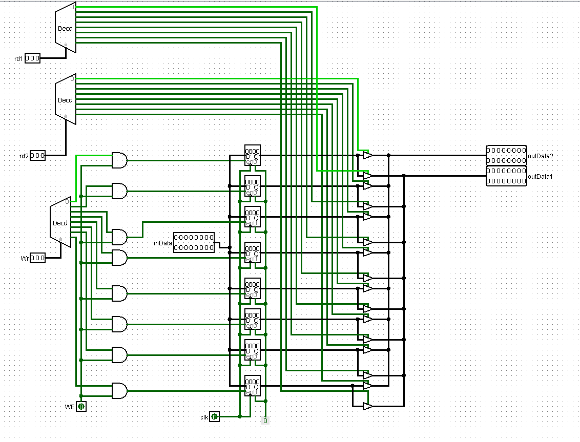
Question: WRTE VERLOG CODE THS CRCUT (PLEASE DO NOT SEND EXPLANATON, SEND JUST VERLOG CODE)!!!!!! rd1 000
WRTE VERLOG CODE THS CRCUT (PLEASE DO NOT SEND EXPLANATON, SEND JUST VERLOG CODE)!!!!!!

rd1 000
Step by Step Solution
There are 3 Steps involved in it
1 Expert Approved Answer
Step: 1 Unlock
Question Has Been Solved by an Expert!
Get step-by-step solutions from verified subject matter experts
Step: 2 Unlock
Step: 3 Unlock
