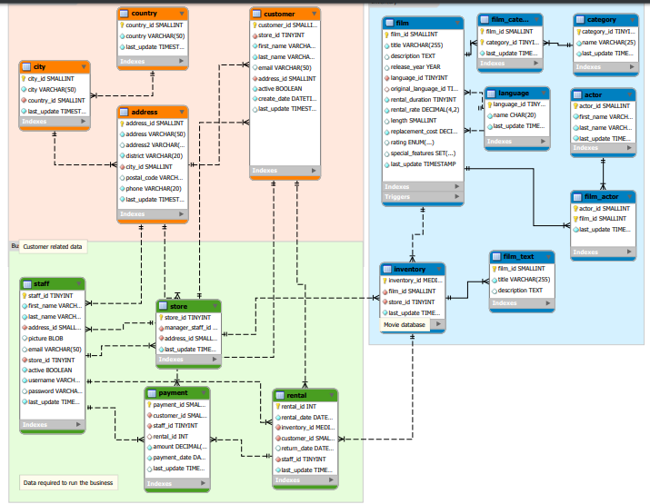
Question: You will write SQL query that would provide the answers to the questions: Which staff processed the most rental in the database? Query: Who has

You will write SQL query that would provide the answers to the questions:
- Which staff processed the most rental in the database? Query:
- Who has rented the least movies? How many movies did he rent?
Query:
country id SMALLINT name VARCHAR25) last update TIME email VARCHARS0) dity id SMALLINT acive BOOLEAN country id SMALLENT actor id SMALLINT -update T NEST name CHAR20) Ofirst name VARCH.. last name VARCH I dty-id SMALLINT actor id SMALLINT fimid SMALLINT last update TIME rim-id SMALLINT film id SMALLINT store-id TINYINT last-update TIME. Odescription TEXT staft id TINYINT fist-name VAROL address-id SMALL manager taft id address id SMALL.-- i -- t update TIME username VARCH I nental id INT customer jd SMAL -e O rentalLid INT amount DECIMAL stat-id TINYINT Data required to run the business country id SMALLINT name VARCHAR25) last update TIME email VARCHARS0) dity id SMALLINT acive BOOLEAN country id SMALLENT actor id SMALLINT -update T NEST name CHAR20) Ofirst name VARCH.. last name VARCH I dty-id SMALLINT actor id SMALLINT fimid SMALLINT last update TIME rim-id SMALLINT film id SMALLINT store-id TINYINT last-update TIME. Odescription TEXT staft id TINYINT fist-name VAROL address-id SMALL manager taft id address id SMALL.-- i -- t update TIME username VARCH I nental id INT customer jd SMAL -e O rentalLid INT amount DECIMAL stat-id TINYINT Data required to run the business
Step by Step Solution
There are 3 Steps involved in it
Get step-by-step solutions from verified subject matter experts
