Question: 1. Create PROBLEMS, OPPORTUNITIES, OBJECTIVES, AND SYSTEM CONSTRAINTS MATRIX(adopt the matrix format below).Discuss details around system improvement objectives for at least two of your discovered

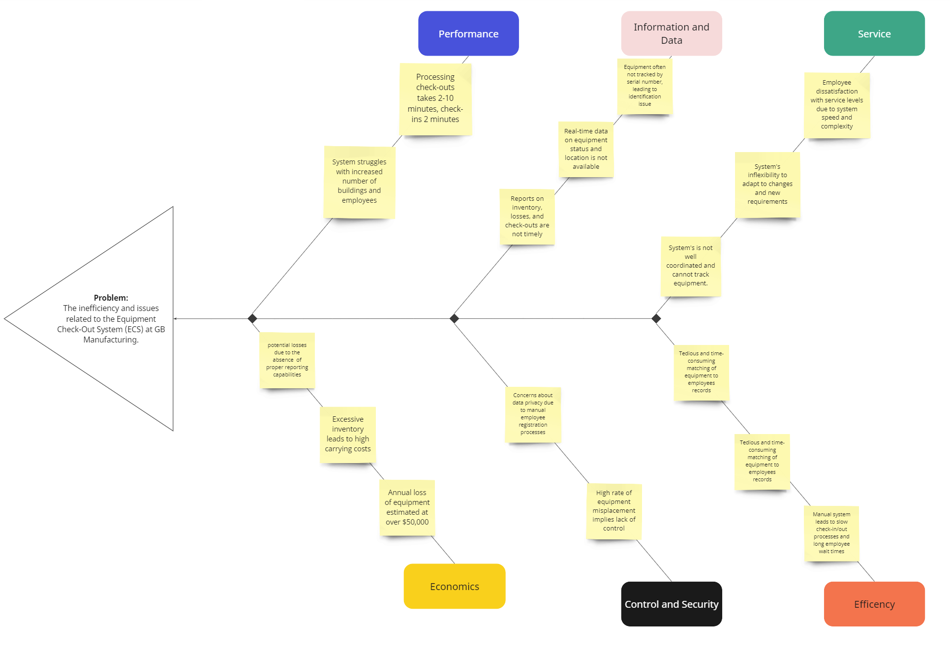
1. Create PROBLEMS, OPPORTUNITIES, OBJECTIVES, AND SYSTEM CONSTRAINTS MATRIX(adopt the matrix format below).Discuss details around system improvement objectives for at least two of your discovered causes from your fishbone diagram.
2. Discuss high-level project constraints and project scope for the project.
(PLEASE DONT USE CHAT GPT)
Matrix format:


Performance Information and Service Data Equipment often Processing not tracked by serial number check-outs Employee leading to dissatisfaction takes 2-10 dentification issue with service levels minutes, check- due to system ins 2 minutes speed and Real-time data complexity on equipment status and System struggles ocation is not available with increased System's inflexibility to number of adapt to changes buildings and and new employees Reports on requirements inventory , losses, and check-outs are not timely System's is not well coordinated and cannot track equipment. Problem: The inefficiency and issues related to the Equipment Check-Out System (ECS) at GB Manufacturing. potential losses due to the Tedious and time- absence of consuming proper reporting matching of capabilities equipment to employees records Concerns about data privacy due to manual Excessive employee inventory registration processes leads to high Tedious and time- carrying costs consuming matching of equipment to employees records Annual loss High rate of of equipment equipment estimated at misplacement implies lack of Manual system over $50,000 leads to slow control check-in/out processes and ong employee wait times Economics Control and Security Efficency Save slide PROBLEMS, OPPORTUNITIES, OBJECTIVES AND CONSTRAINTS MATR . Created by: Last Updated by: CAUSE AND EFFECT ANALYSIS SYSTEM IMPROVEMENT OBJECTIVES Problem or Opportunity Causes and Effects System Objective System Constraint lideshare.net/shashankkapoor/defining-the-marketing-research-problem-and-developing-an-approach
Step by Step Solution
There are 3 Steps involved in it
Get step-by-step solutions from verified subject matter experts
