Question: 1: Draw an ER diagram to represent the data model for the project described below. Include in the data model all entities, relationships, attributes, and

1: Draw an ER diagram to represent the data model1: Draw an ER diagram to represent the data model1: Draw an ER diagram to represent the data model
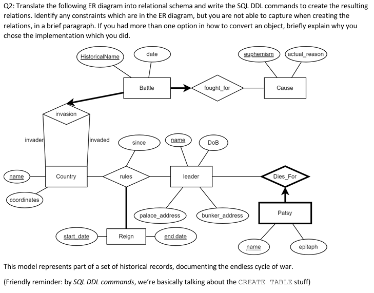
1: Draw an ER diagram to represent the data model for the project described below. Include in the data model all entities, relationships, attributes, and all possible constraints. The Guild of Ruinous Antagonistic Nasty Nefarious Yuckies (or GRANNY) has finally decided to modernize: for years they've kept track of all the world's supervillains by rolodex, which is just goofy (and nobody likes a goofy GRANNY). You are tasked with designing the database schema for keeping track of supervillains, their lairs, and their nemeses. Each supervillain has the standard identifying information: birth name, evil alias, tragic backstory, and a goofy theme (e.g. speedsters, ice-themed, etc. Every new supervillain picks one from the list). Your supervillain name is kind of 'your brand', so up-and-coming criminals aren't permitted to encroach Ever since the \"right to bear arms\" was interpreted as including Weapons of Mass Disintegration, every supervillain has chosen at /east one evil accessory. These accessories are rated for threat level, as well as style Note that nature abhors a vacuum, and vacuum guns abhor nature: no accessory will ever go unclaimed Supervillains' schemes are constantly foiled by their nemeses (or \"heroes\2: Translate the following ER diagram into relational schema and write the SQL DDL commands to create the resulting relations. Identify any constraints which are in the ER diagram, but you are not able to capture when creating the relations, in a brief paragraph. If you had more than one option in how to convert an object, briefly explain why you chose the implementation which you did. 4b C since >) Came) SB ee palace_address bunker address C name >) epitaph This model represents part of a set of historical records, documenting the endless cycle of war. (Friendly reminder: by SQL DOL commands, we're basically talking about the CREATE TABLE stuff) Q3: For this question, produce an ER diagram that best represents the relational schema below. CREATE TABLE TA ( EMPID INTEGER PRIMARY KEY, NAME VARCHAR (60) , ADDR VARCHAR (120) , PHONE CHAR (10) , DOB DATE SENIORITY DATE NOT NULL ) ; CREATE TABLE COURSE COORDINATOR ( EMPID INTEGER PRIMARY KEY, FOREIGN KEY (EMPID) REFERENCES TA (EMPID) ON DELETE CASCADE, EMAIL CHAR (20) NOT NULL, FIRST TUTORIAL DATE NOT NULL CREATE TABLE LAB LEADER ( EMPID INTEGER PRIMARY KEY, FOREIGN KEY (EMPID) REFERENCES TA (EMPID) ON DELETE CASCADE, HELP DESK CHAR (1) , COURSE INTEGER, FOREIGN KEY (COURSE) REFERENCES COURSE (COURSEID) ) ; CREATE TABLE COURSE ( COURSEID INTEGER PRIMARY KEY, SHORTNAME CHAR (40) , FULLNAME CHAR (60) , COURSE COORDINATOR INTEGER NOT NULL, UNIQUE (COURSE COORDINATOR) , FOREIGN KEY (COURSE COORDINATOR) REFERENCES COURSE_COORDINATOR (EMPID) CREATE TABLE TUTOR EMPID INTEGER, FOREIGN KEY (EMPID) REFERENCES TA (EMPID) , COURSE INTEGER, FOREIGN KEY (COURSE) REFERENCES COURSE (COURSEEID) , PRIMARY KEY (EMPID, COURSE)

Step by Step Solution

There are 3 Steps involved in it

1 Expert Approved Answer
Step: 1 Unlock blur-text-image
Question Has Been Solved by an Expert!

Get step-by-step solutions from verified subject matter experts

Step: 2 Unlock
Step: 3 Unlock

Students Have Also Explored These Related Accounting Questions!