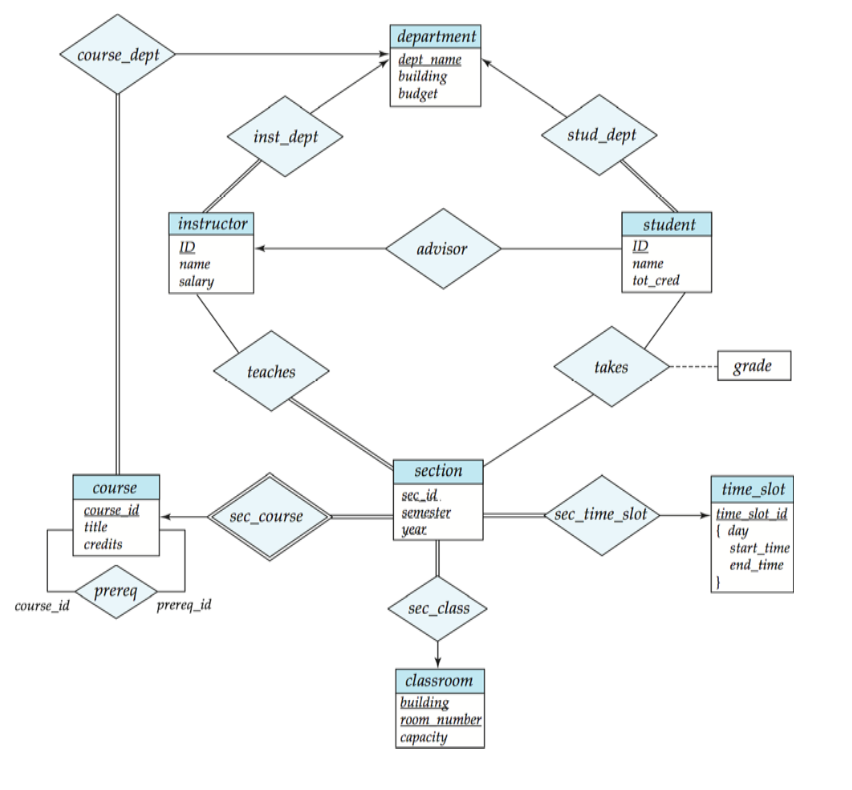
Question: 1. Identify entity sets and relationship sets, as well as mapping cardinalities and participation constraints of relationship sets. 2. Show relation schemas for this database,

1. Identify entity sets and relationship sets, as well as mapping cardinalities and participation constraints of relationship sets.
2. Show relation schemas for this database, show the primary keys of each relation by underlining the key attributes.
3. For each of the relation schemas, specify any foreign key constraints that should be made.
department course_dept building budget inst dept stud dept instructor ID ame salary student ID ame tot cred advisor teaches takes ..- grade section course time slot sec.id semester sec_course sec time_slo title credits day start time end time course id prerea id sec class classroom building capacit
Step by Step Solution
There are 3 Steps involved in it
Get step-by-step solutions from verified subject matter experts
