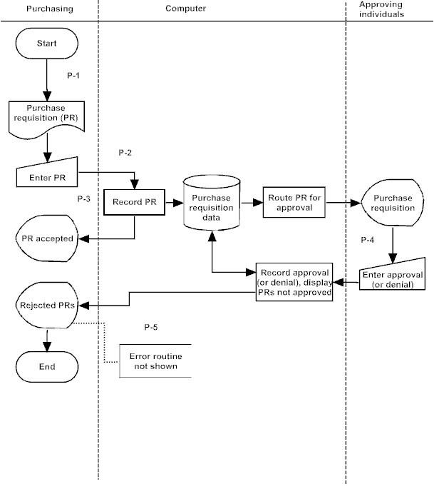
Question: 1. Look at the Systems flowchart figure below. A) List the entities involved (include both external and internal entities). Make sure to indicate which entities
1. Look at the Systems flowchart figure below.
A) List the entities involved (include both external and internal entities). Make
sure to indicate which entities are internal and which are external in your answer.
The process is starts and ends with the customer.
B) What is the first document in the process?
Purchasing Computer Approving individuals Start P-1 Purchase requisition (PR) P-2 Enter PR P-3 Record PR Purchase requisition data Route PR for approval Purchase requisition PR accepted P-4 Record approval (or denial), display PRs not approved Enter approval (or denial) Rejected PRS P-5 End Error routine not shown Purchasing Computer Approving individuals Start P-1 Purchase requisition (PR) P-2 Enter PR P-3 Record PR Purchase requisition data Route PR for approval Purchase requisition PR accepted P-4 Record approval (or denial), display PRs not approved Enter approval (or denial) Rejected PRS P-5 End Error routine not shown
Step by Step Solution
There are 3 Steps involved in it
Get step-by-step solutions from verified subject matter experts
