Question: 1. Using what you have learned about how teams should work together based on the readings and using the course project scenario, address what you
1. Using what you have learned about how teams should work together based on the readings and using the course project scenario, address what you think it will take for the team to come together and perform well over time. Outline the main stages of team development. What kind of motivations, performance criteria, and rewards would you set into place with this team? How would you propose that the team address conflicts? What type(s) of communication will you suggest for your team to ensure effective work and development?
2. Explain what you have learned during this class about working on teams and how you can be a better team member in the future.
Reference:
Levi, D., & Askay, D. A. (2021). Group Dynamics for teams. SAGE.


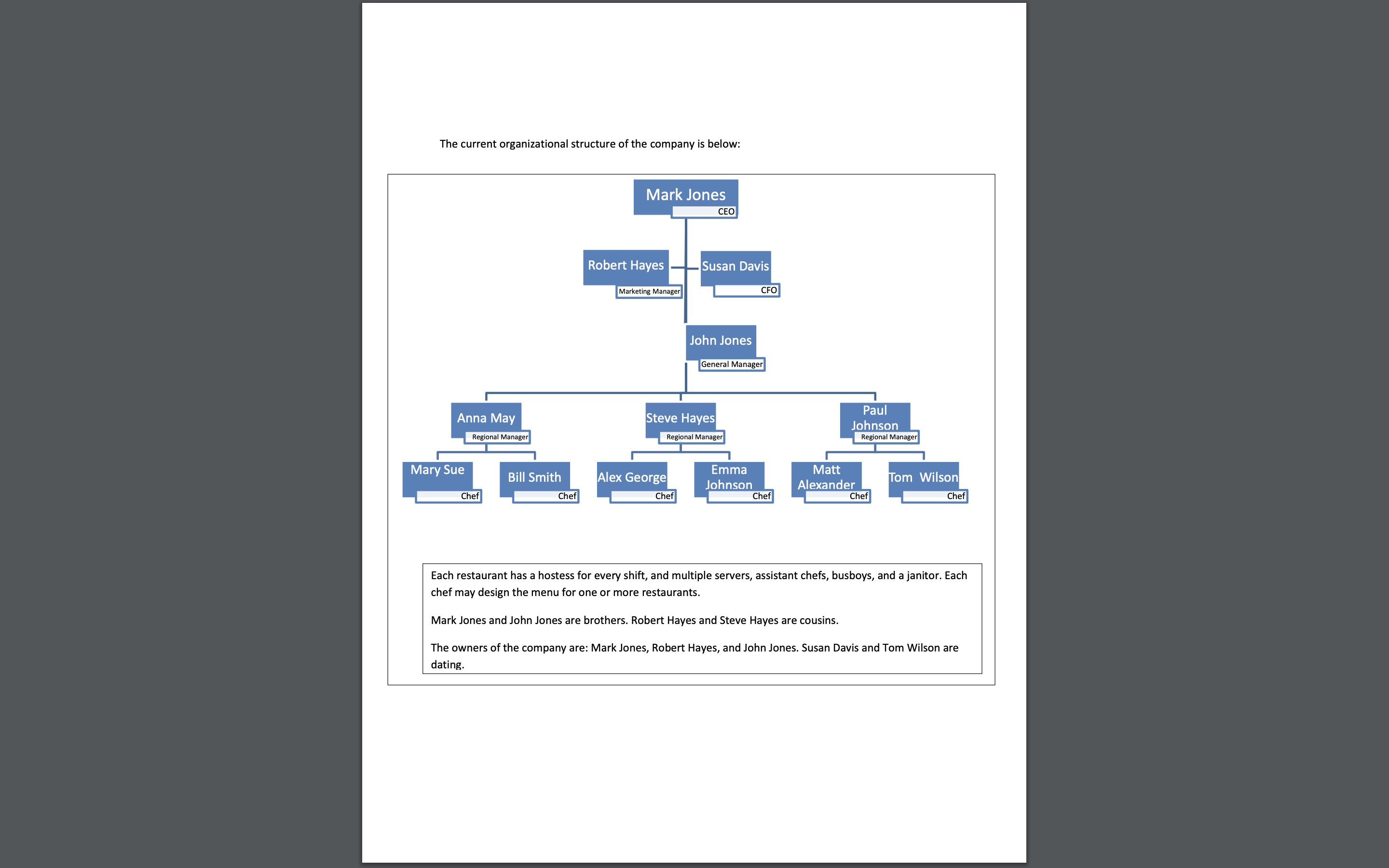
Assignments Scenario You and your team are working for Team Training & Videos Inc. located in Atlanta, GA, a company that creates corporate training classes and videos. Your team is in charge of developing a corporate training plan and videos for a casual restaurant chain called Americana Caf that is currently located in three different states. The chain has grown very quickly and is having problems making sure that all the restaurants are being managed in the same way and that each restaurant is delivering a similar experience to customers. There is a lot of turnover in the restaurants and it is difficult to keep servers. The chefs change recipes based on what is fresh at the market which leads to a lack of consistency. The chefs currently report to their regional manager. The regional managers report to the general manager. The company anticipates that it will open more restaurants in 2 more states and in another country within the next 2 years (your team will choose the country). The company wants to train the regional managers in how to build teams and maintain the quality of the company's food offerings. One value that the company has is to use fresh local ingredients. The company is committed to supporting global sustainability including reducing food waste and water waste. However, they also want to build some consistencies into the menus. The menus change from season to season. Furthermore, they need to retain good employees. Your team is creating the plan for the team training videos and will also act in the roles of the CEO, CFO, and Marketing Manager of Americana Caf. You will be write this plan as if you were going to present it to the Executive Team of the company. Each member of the Americana Caf will need to provide information about the company to the training team. There are three people on your video team and each member of the team is responsible for producing one of the team assignments. Thus, each person on your 3 person team will be responsible for one part of the class assignment and will have the chance to lead and delegate duties during the course of creating the training video. Each person on your team will also have the chance to be a great follower and team mate. For this class, you will only need to create one video that demonstrates your analysis of the company's training needs and your plan for the company. This is a course project and you will have two individual assignments and three team assignments. At the end of the course, you will provide feedback to your team members, and you will conduct a self- assessment. You will also share your video with the entire class. See the restaurant organizational chart at the end of this assignment overview. The current organizational structure of the company is below: Mark Jones CEO Robert Hayes Susan Davis Marketing Manager CFO John Jones General Manager Paul Anna May Steve Hayes ohnson Regional Manager Regional Manager Regional Manager Mary Sue Bill Smith Emma Matt Alex George lom Wilson ohnson Alexander Chef Chef Chef Chef Chef Chef Each restaurant has a hostess for every shift, and multiple servers, assistant chefs, busboys, and a janitor. Each chef may design the menu for one or more restaurants. Mark Jones and John Jones are brothers. Robert Hayes and Steve Hayes are cousins. The owners of the company are: Mark Jones, Robert Hayes, and John Jones. Susan Davis and Tom Wilson are dating
Step by Step Solution
There are 3 Steps involved in it
Get step-by-step solutions from verified subject matter experts
