Question: Write a 3-5-page paper 1. Using what you have learned about how teams should work together based on the readings and using the course project
Write a 3-5-page paper
1. Using what you have learned about how teams should work together based on the readings and using the course project scenario, address what you think it will take for the team to come together and perform well over time. Outline the main stages of team development. What kind of motivations, performance criteria, and rewards would you set into place with this team? How would you propose that the team address conflicts? What type(s) of communication will you suggest for your team to ensure effective work and development?
2. Explain what you have learned during this class about working on teams and how you can be a better team member in the future.
Reference:
Levi, D., & Askay, D. A. (2021). Group Dynamics for teams. SAGE.
Course Project Scenario (image uploaded)




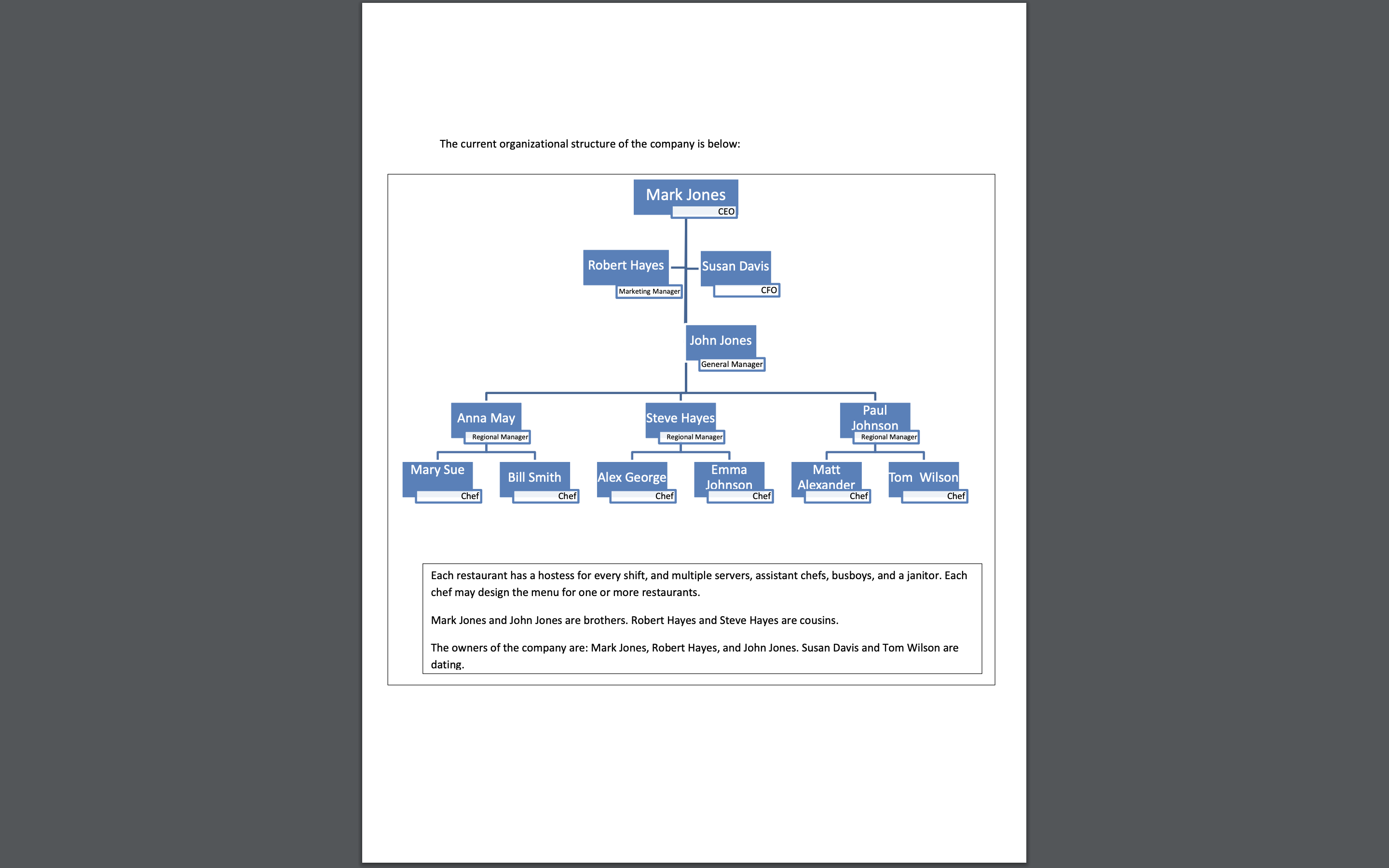
Assignments Scenario You and your team are working for Team Training & Videos Inc. located in Atlanta, GA, a company that creates corporate training classes and videos. Your team is in charge of developing a corporate training plan and videos for a casual restaurant chain called Americana Caf that is currently located in three different states. The chain has grown very quickly and is having problems making sure that all the restaurants are being managed in the same way and that each restaurant is delivering a similar experience to customers. There is a lot of turnover in the restaurants and it is difficult to keep servers. The chefs change recipes based on what is fresh at the market which leads to a lack of consistency. The chefs currently report to their regional manager. The regional managers report to the general manager. The company anticipates that it will open more restaurants in 2 more states and in another country within the next 2 years (your team will choose the country). The company wants to train the regional managers in how to build teams and maintain the quality of the company's food offerings. One value that the company has is to use fresh local ingredients. The company is committed to supporting global sustainability including reducing food waste and water waste. However, they also want to build some consistencies into the menus. The menus change from season to season. Furthermore, they need to retain good employees. Your team is creating the plan for the team training videos and will also act in the roles of the CEO, CFO, and Marketing Manager of Americana Caf. You will be write this plan as if you were going to present it to the Executive Team of the company. Each member of the Americana Caf will need to provide information about the company to the training team. There are three people on your video team and each member of the team is responsible for producing one of the team assignments. Thus, each person on your 3 person team will be responsible for one part of the class assignment and will have the chance to lead and delegate duties during the course of creating the training video. Each person on your team will also have the chance to be a great follower and team mate. For this class, you will only need to create one video that demonstrates your analysis of the company's training needs and your plan for the company. This is a course project and you will have two individual assignments and three team assignments. At the end of the course, you will provide feedback to your team members, and you will conduct a self- assessment. You will also share your video with the entire class. See the restaurant organizational chart at the end of this assignment overview. Leader 1 * Delegate the duties below Put together the team assignment to present to the instructor Accept one of the responsibilities of the team members below Leader 2 * Delegate the duties below Put together the team assignment to present to the instructor Accept one of the responsibilities of the team members below Leader 3 e Delegate the duties below Put together the team assignment to present to the instructor and the video to present to the instructor and share with the class Accept one of the responsibilities of the team members below Leader 1 will also act in the role of the CEO of Americana Caf Leader 2 will also act in the role of the CFO of Americana Cafe Leader 3 will also act in the role of the Marketing Manager of Americana Caf Team Assignment 2 Conduct meetings and share assignments on Glip Team Assignment 3 conduct meetings and share assignments on Glip and select a video method. (The team may want to start on the video). Team Assignment 5 conduct meetings and share assignments on Glip and all members create a video and share the link with the instructor and post in the class * One person is responsible for outlining the issues at Americana Caf and preparing the communication plan between Americana Caf and Team Training & Videos Inc. - this person will also work with the CFO of Americana Caf to find out a possible budget for the entire project depending on the number of restaurants that the CFO determines. One person is responsible for preparing the overview of how the project will be prepared for Americana Caf and what the training video will include (this will One person is responsible for outlining the pain points (be thorough and have the CEO provide a list of the problems that their to address including employee retention) of Americana Caf that the video training will need to address and to write the script for this part of the video to Americana Caf One person is responsible for outlining the issues of diversity that Americana Caf will need to address. This person will need to work with the Marketing Manager to find out about the culture of the country where the company will * One person is responsible for developing a plan (and script) for incorporating the Americana Caf corporate culture into the training video and making sure that culture remains true in other countries One person is responsible for developing a plan (and script) to conduct meetings with virtual teams across state and international boundaries as well as ideas to keep the teams working together across all the Americana Caf restaurants. One person is responsible for developing the training continue to be worked on as the project progresses One person is responsible for summarizing the possible issues and conflicts that may cause problems within Americana Caf and develop a plan for managing those conflicts this section will also prepare a plan for how Americana Caf can manage the power and conflicts within their team be opening stores and how that will affect team training. This person will write the script for the diversity section of the video to Americana Cafe One person is responsible for writing a section on how Americana Caf can restructure leadership, teams, team meetings, solve problems for the company, menus and the employee retention, and exhibit creativity in their team training videos. This person will need to write the script for the recommendations of the firm to Americana Caf for this part of the video program (and the script) that Americana Caf will use and also what team building and team appreciation activities will be included. All team members are responsible for creating a 3-5 minute video to present all the great ideas and recommendations from Team Training & Videos Inc. to the executives of Americana Caf. Be sure that you provide the executives with sufficient information about their problem areas and give them an overview of how your plan will help them deal with it. The current organizational structure of the company is below: Mark Jones CEO Robert Hayes Susan Davis Marketing Manager CFO John Jones General Manager Paul Anna May Steve Hayes ohnson Regional Manager Regional Manager Regional Manager Mary Sue Bill Smith Emma Matt Alex George lom Wilson ohnson Alexander Chef Chef Chef Chef Chef Chef Each restaurant has a hostess for every shift, and multiple servers, assistant chefs, busboys, and a janitor. Each chef may design the menu for one or more restaurants. Mark Jones and John Jones are brothers. Robert Hayes and Steve Hayes are cousins. The owners of the company are: Mark Jones, Robert Hayes, and John Jones. Susan Davis and Tom Wilson are dating
Step by Step Solution
There are 3 Steps involved in it
Get step-by-step solutions from verified subject matter experts
