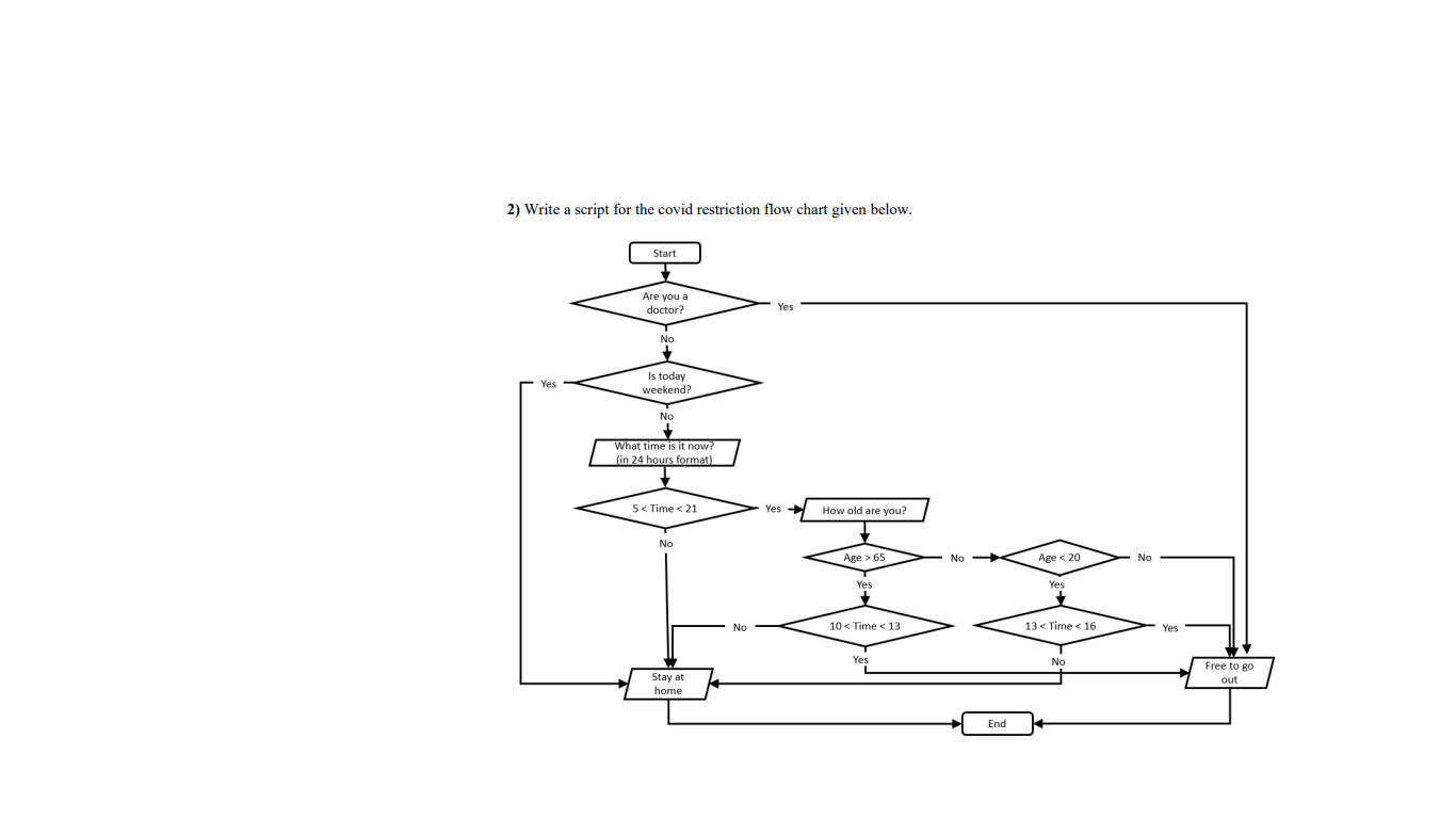
Question: 2) Write a script for the covid restriction flow chart given below. Start Are you a doctor? Yes No Is today weekend? No What time

2) Write a script for the covid restriction flow chart given below. Start Are you a doctor? Yes No Is today weekend? No What time is it now? (in 24 hours format) 5 65 No - Age
Step by Step Solution
There are 3 Steps involved in it
Get step-by-step solutions from verified subject matter experts
