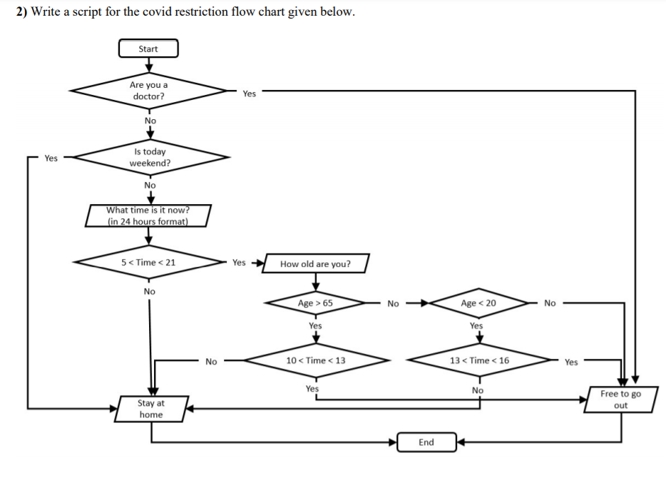
Question: can you answer quicly 2) Write a script for the covid restriction flow chart given below. Start Are you a doctor? Yes No Yes Is

can you answer quicly
2) Write a script for the covid restriction flow chart given below. Start Are you a doctor? Yes No Yes Is today weekend? No What time is it now? (in 24 hours format) 5
Step by Step Solution
There are 3 Steps involved in it
Get step-by-step solutions from verified subject matter experts
