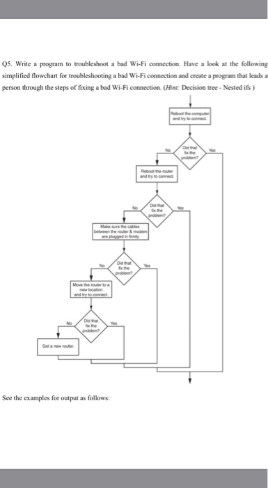
Question: 5. Write a program to troubleshoot a bad Wi-Fi connection. Have a look at the following simplified flowchart for troubleshooting a bad Wi-Fi connection and
5. Write a program to troubleshoot a bad Wi-Fi connection. Have a look at the following simplified flowchart for troubleshooting a bad Wi-Fi connection and create a program that leads a person through the steps of fixing a bad Wi-Fi connection. (Hint Decision tree- Nested ifs) Move the See the examples for output as follows: Example 1: Reboot the computer and try to connect. Did that fix the problem? no [Enter] Reboot the router and try to connect. Did that fix the problem? yes [Enter Example 2: Reboot the computer and try to connect Did that fix the problem? no [Enter] Reboot the router and try to connect. Did that fix the problem? no [Enter] Make sure the cables between the router &modem are plugged in firmly Did that fix the problem? no [Enter] Move the router to a new location Did that fix the problem? no [Enter Get a new router
Step by Step Solution
There are 3 Steps involved in it
Get step-by-step solutions from verified subject matter experts
