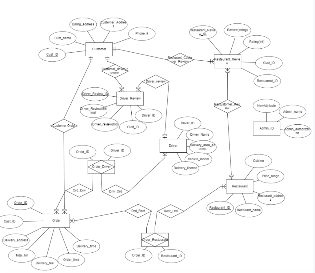
Question: A brief narrative that will help me (or anyone else that is not familiar with your organization) understand the meanings of the entities, attributes, and
A brief narrative that will help me (or anyone else that is not familiar with your organization) understand the meanings of the entities, attributes, and relationships. The narrative should not include information that is already clear on the diagram. 
Step by Step Solution
There are 3 Steps involved in it
Get step-by-step solutions from verified subject matter experts
