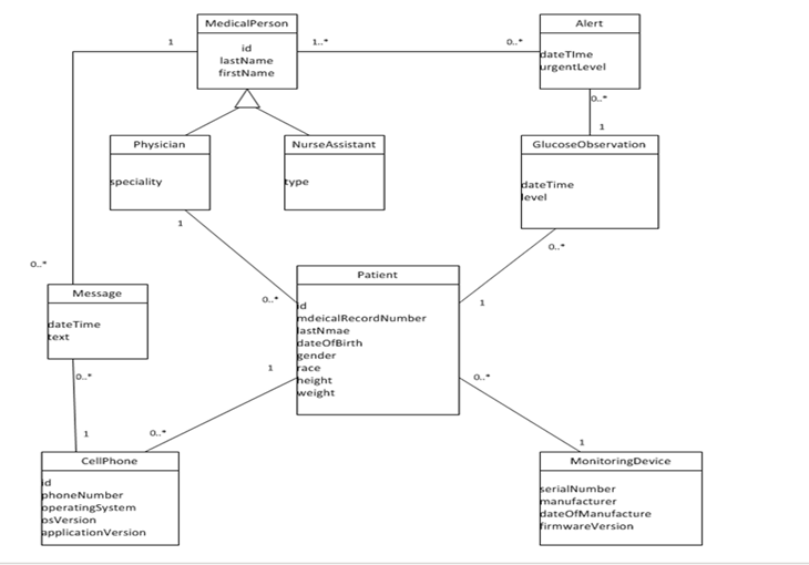
Question: A Class Diagram has been provided for below. Answer the following questions based on the given diagram. Questions: (5 marks) a. Provide a list of
A Class Diagram has been provided for below. Answer the following questions based on the given diagram.
Questions: (5 marks)
a. Provide a list of all classes used in this class diagram
b. Explain the relationship between MedicalPerson and NurseAssistant.
c. Explain the relationship between Patient and MonitoringDevice.
d. Provide the details for the association class in this class diagram where appropriate.
MedicalPerson Alert id lastName first Name Hate Time PrgentLevel Physician Nurse Assistant GlucoseObservation speciality Fype HateTime Jevel 1 Patient Message Hate Time Text id mdeicalRecord Number JastNmae HateOfBirth gender Face height weight 1 Cell Phone Monitoring Device d phone Number pperating System bsVersion ppplication Version KerialNumber manufacturer bateOfManufacture Firmware Version
Step by Step Solution
There are 3 Steps involved in it
Get step-by-step solutions from verified subject matter experts
