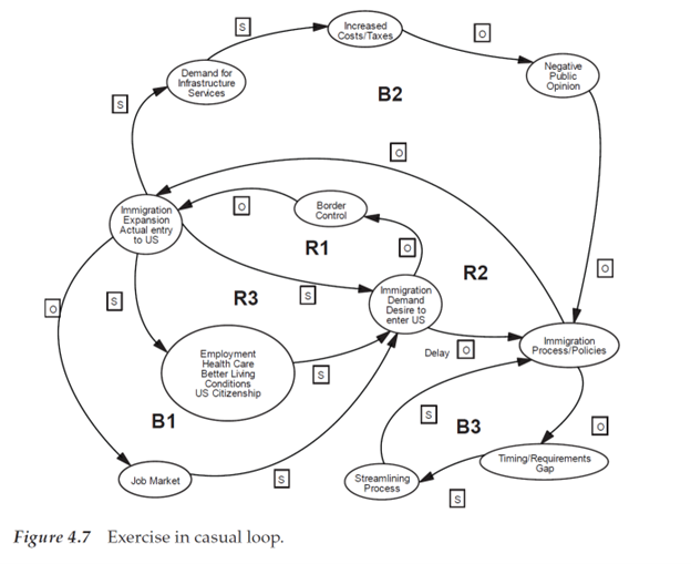
Question: a. Construct the model using the rules of causal loop diagramming above. b. Explain step-by-step of how to use InsightMaker to build the model. Figure

a. Construct the model using the rules of causal loop diagramming above.
b. Explain step-by-step of how to use InsightMaker to build the model.
Figure 4.7 Exercise in casual loop
Step by Step Solution
There are 3 Steps involved in it
Get step-by-step solutions from verified subject matter experts
